STMicroelectronics STSPIN958可扩展全桥驱动器
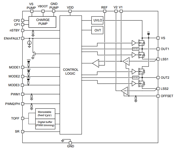
STMicroelectronics STSPIN958可扩展全桥驱动器是一款具有高动态性能功率级的5A器件,支持用户通过精确占空比实现高频PWM控制。STSPIN958具有可调节阈值电流限流器和关断时间,并可选择慢速或混合衰减,用于有刷直流电机。通过采用外部分流电阻器,两个具有固定放大系数的放大器可提供电流检测。可调节的压摆率确保了性能和EMI之间的最佳平衡。STMicroelectronics STSPIN958驱动器提供具有七种不同工作方式的多功能功率级,从而具有高度灵活性,还提供全套保护功能,包括过流、过热保护以及低总线电压检测。特性
- 工作电压高达58V
- 最大输出电流:5ARMS
- 7种驱动方法,包括双路半桥、单全桥和半桥并联模式
- RDS(ON) HS + LS = 0.33Ω(典型状态)
- 可调节功率MOS压摆率
- 关闭时间可调,可选择慢速或混合衰减。
- 集成放大器采用2种不同的嵌入式电流控制技术
- 低待机功耗
- 保护特性
- UVLO
- 过流保护
- 热关断
应用
- 舞台灯光
- 工厂自动化
- ATM和现金处理机
- 纺织机械
- 家用电器
- 机器人
- 天线控制
- 自动售货机
规范
- 控制逻辑电源电压范围:2.8V至3.6V
- 功率级电源电压范围:5.05V至58V
- 自举超速电压典型值:3V
- 低侧电源电压范围:-0.6V至+2V
- 逻辑输入范围:0V至5V
- 最大直流输出电流:5ARMS
- 最大开漏输出灌电流:高达8mA
- 最小PWM脉宽:280ns
- 启用限流器时间设置电阻器范围:10kΩ至120kΩ
- 启用限流器时间设置电容器范围:0.1nF至5.6nF
- 充电泵电容器充电时间典型值:170µs
- 开关频率范围:0kHz至500kHz
- 自举电容器典型值:1µF
- 充电泵电容器典型值:100nF
- 温度范围
- 环境温度范围:-40°C至+85°C
- -40°C至+150°C接合点
框图
视频
发布日期: 2023-07-24
| 更新日期: 2024-01-11
