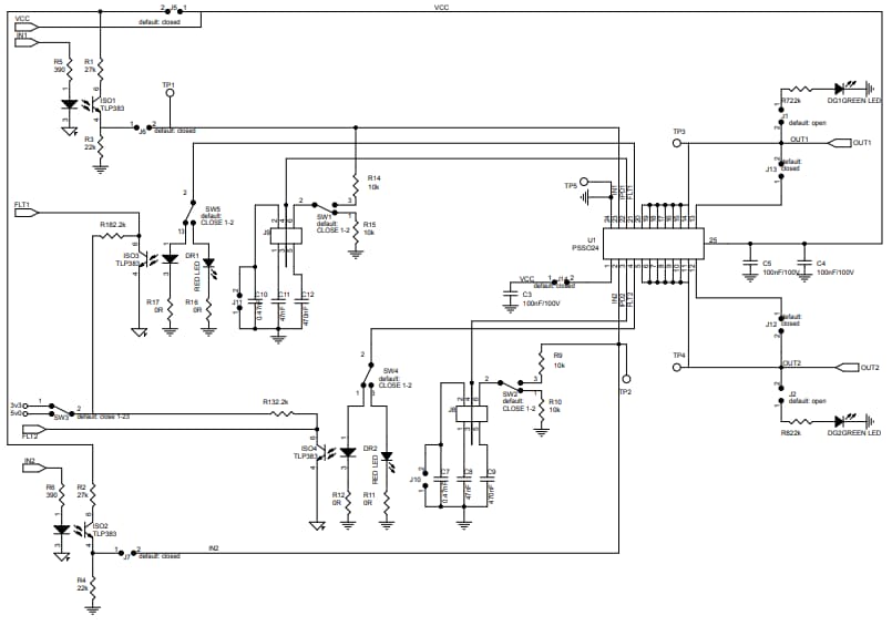
STMicroelectronics X-NUCLEO-OUT03A1扩展板
STMicroelectronics X-NUCLEO-OUT03A1扩展板是一款用于STM32 Nucleo的工业数字输出扩展板。该板提供了一个强大而灵活的环境,用于评估IPS2050H模块的驱动和诊断功能。X-NUCLEO-OUT03A1通过5kV光耦合器与STM32 Nucleo上的微控制器连接,由GPIO引脚、Arduino UNO R3和ST morpho连接器驱动。该扩展板可连接NUCLEO-F401RE或NUCLEO-G431RB开发板。 还可以评估由多达四个堆叠式X-NUCLEO-OUT03A1扩展板组成的系统。特性
- 基于 IPS2050H双通道高侧开关,具有以下特性:
- 工作范围可达60V/2.5A
- 低功耗 (RON (MAX) =50mΩ)
- 用于电感负载的快速衰减
- 智能驱动电容负载
- 欠压锁定
- 每通道过载和过热保护
- PSSO24封装
- 应用板工作范围:8V至33V / 0至2.5A
- 扩展工作电压范围(J3开路):高达60V
- 绿色LED,用于输出开/关状态
- 红色LED,用于每通道诊断(过载和过热)
- 5kV电隔离
- 电源轨反向极性保护
- EMC符合IEC 61000-4-2、IEC 61000-4-3和IEC 61000-4-5标准
- 兼容STM32 Nucleo开发板
- 配有Arduino UNO R3连接器
- 通过CE认证
- 符合RoHS指令和中国RoHS指令
应用
- 可编程逻辑控制 (PLC)
- 自动售货机
- 工业PC外设输入/输出
- 通用高侧开关应用
- 数控机床
发布日期: 2022-01-28
| 更新日期: 2024-04-23
