STMicroelectronics STEVAL-ILM001V1 Plug-In Hardware Module
STMicroelectronics STEVAL-ILM001V1 Plug-In Hardware Module

Order STMicroelectronics STEVAL-ILM001V1 Plug-In Hardware Module 查看产品细节


补充资料

意法半导体用于 STM8S-DISCOVERY 的 STEVAL-ILM001V1 插入式硬件模块

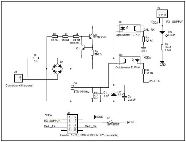
意法半导体用于 STM8S-DISCOVERY 的 STEVAL-ILM001V1 插入式硬件模块用于打造全功能 DALI (数字可寻址照明接口)从应用。STEVAL-ILM001V1 插入式硬件模块 + STM8S-DISCOVERY 可连接任何 DALI 网络并由其控制。意法半导体 STEVAL-ILM001V1 具有 DALI 标准要求的所有功能。DALI 标准是广泛应用于智能照明应用中的通信协议。


特点
  • 从 DALI 电压电平(-6.5 到 22.5 V)到微控制器电平(3.3 V / 5 V 逻辑)的电平转换
  • 用于通信的合适的上升/下降时间
  • 电流消耗限制(最高 2 mA)
  • DALI DA 连接器超过额定电压时的过压保护
  • 符合 RoHS 要求

应用电路

Application Circuit
  • STMicroelectronics
  • Development Tools
发布日期: 2011-07-06 | 更新日期: 2022-03-11