TDK-Lambda CCG直流/直流转换器评估板
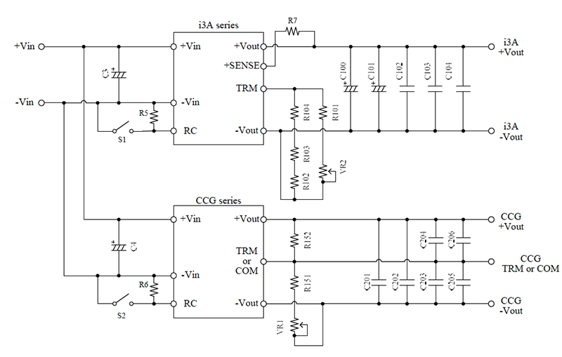
TDK Lambda CCG直流/直流转换器评估板是一款工具,有助于快速轻松地安装和测试CCG15及CCG30系列单输出或双输出隔离式模块。该评估板还配有用于i3A系列非隔离式模块的专用插槽,可实现多输出测试板配置。它通过随附的板载电位器,利用i3A系列的宽输出可调节性。然而,该板上没有安装任何电路板。因此,用户可以选择满足其应用需求的特定模块。
特性
- 评估CCG15和CC30单输出及双输出隔离式模块
- 用于i3A非隔离式模块的专用插槽
- 多输出测试板配置
- 宽输出可调节性
- 未安装任何电路板
相关转换器
采用1" x 1"行业标准封装的双输出解决方案,具有各种输入。
1.3W和3W器件,宽输入范围为4.5V至18V、9V至36V或18V至76V。
发布日期: 2020-07-27
| 更新日期: 2024-09-03