TDK InvenSense CH201距离传感器
TDK InvenSense CH201距离传感器是一款微型、超低功耗、远距离超声波飞行时间 (ToF) 距离传感器,基于Chirp’s 获得专利的MEMS技术。该传感器采用系统级封装,将压电微加工超声波换能器 (PMUT) 与超低功耗片上系统 (SoC) 集成在微型、可回流焊的封装中。CH201传感器 速度快,对距离5米以内的目标提供准确的距离测量。该传感器可检测多个物体,可在任何照明条件(包括全阳光)下工作,并提供毫米精度的距离测量。CH201距离传感器设有运行高级超声波固件的SoC、专用可编程距离中断引脚以及用于接收和发射的单个传感器。CH201传感器的工作电压范围为1.62V至1.98V,编程需要60ms。该距离传感器采用8引脚焊盘栅格阵列 (LGA) 封装,尺寸为3.5mm x 3.5mm x 1.26mm。典型应用包括无人机和机器人、增强/虚拟现实和游戏、避障和手势控制。
特性
- 快速、准确的测距:
- 工作范围:20cm至5m
- 可编程模式,优化用于长距离或短距离传感应用
- 可自定义的视场 (FoV),最大180°
- 多目标检测
- 在任何照明条件下均可工作,从全阳光到黑暗条件
- 对物体颜色不敏感,检测光学透明表面(玻璃、透明塑料等)
- 易于集成
- 单传感器,用于接收和发射
- 1.8 V单电源电压
- 兼容I2C快速模式的接口,数据速率高达400kHz
- 专用可编程范围中断引脚
- 不依赖于平台的软件驱动程序可实现交钥匙测距
- 微型集成封装:
- 兼容标准SMD回流焊
- 运行高级超声波固件的低功耗SoC
- 工作温度范围:-40 °C至+85 °C
- 超低供电电流:
- 1个样本/秒
- 7.5 µA(1 m最大范围)
- 13.5 µA(5 m最大范围)
- 25个样本/秒
- 63 µA(1 m最大范围)
- 247 µA(5 m最大范围)
- 1个样本/秒
应用
- 家庭/楼宇自动化和个人电子设备中的用户存在
- 避障
- 机器人和无人机
- 超低功耗远程存在检测节点
- 增强/虚拟现实和游戏
- 手势控制
- 液位传感和货架库存监控
规范
- 工作电压范围:1.62 V至1.98 V
- 尺寸:3.5mm x 3.5mm x 1.26mm
- 8引脚LGA封装
- 编程时间:60 ms
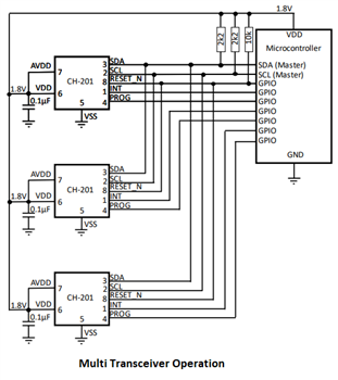
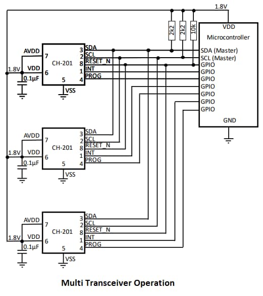
框图
发布日期: 2020-08-27
| 更新日期: 2024-09-03
