TDK InvenSense QCIoT-ICM42688P Pmod™评估板
TDK InvenSense QCIoT-ICM42688P Pmod™评估板是一款MEMS传感器扩展板,内含ICM-42688-P六轴MEMS MotionTracking器件。ICM-42688-P是一款低噪声六轴MEMS MotionTracking器件,集成了三轴陀螺仪和三轴加速度计。该评估板也可连接至QuickConnect平台上的任意Renesas MCU开发板。QCIoT-ICM42688P板提供标准的Pmod Type 6A(扩展型I2C)或Type 2A(扩展型SPI)连接,用于扩展接口。该板设有用户可编程数字滤波器,用于陀螺仪、加速度计和温度传感器。其典型应用包括AR/VR控制器、头戴式显示器、可穿戴设备、运动、机器人和物联网设备。特性
- 已安装ICM-42688-P IMU样品:
- 陀螺仪噪声为2.8mdps/√Hz
- 加速度计噪声:70µg/√Hz
- 低噪声模式下,六轴电流消耗为0.88mA
- 用户可选陀螺仪满量程范围:±15.6/31.2/62.5/125/250/500/1000/2000(dps)
- 用户可选加速度计满量程范围:±2/4/8/16(g)
- 用户可编程数字滤波器,用于陀螺仪、加速度计和温度传感器
-
- APEX运动功能:
- 计步器
- 倾斜检测
- 轻击检测
- 运动唤醒
- 抬起唤醒/睡眠
- 大幅运动检测
- APEX运动功能:
应用
- AR/VR控制器
- 头戴式显示器
- 可穿戴设备
- 体育
- 机器人技术
- IoT设备
板布局
电路板概述
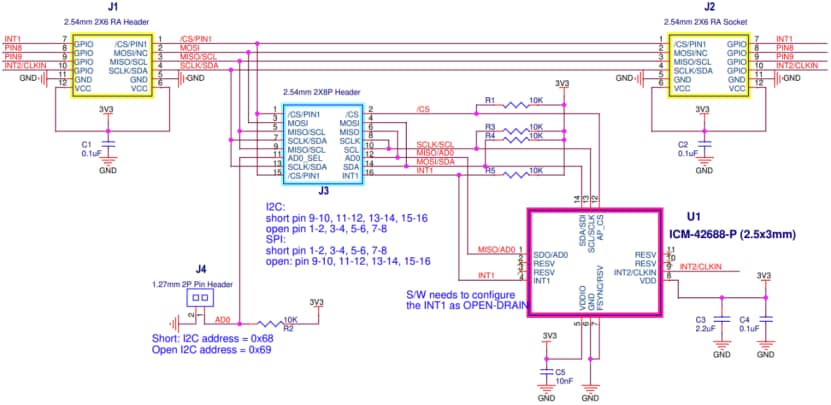
原理图
其他资源
发布日期: 2024-11-27
| 更新日期: 2025-01-30
