Texas Instruments Texas Instruments AFE4300模拟前端
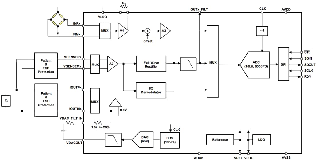
Texas Instruments AFE4300模拟前端采用了两个单独的信号链:一个用于重量测量,另一个用于身体成分测量分析。在两者之间实现多路复用的是16位860sps模数转换器。体重测量信号链包括一个可由外部电阻器设定增益的仪器放大器,之后是一个用于偏移校正的6位数模转换器,和一个驱动外部桥/负载单元(有一个用于比例式测量的1.7V固定电压)的电路。AFE4300还可使用一个进入人体的正弦电流来测量身体成分。此正弦电流由一个内部图形生成器和一个6位,1MSPS DAC生成。一个电压电流转换器将这个正弦电流应用在两个端子之间的人体上。在这两个端子上生成的电压是由人体的阻抗生成的,此电压由一个差分放大器测量、整流、并且它的振幅由16位ADC提取并测量。特性
- ADC
-
- 16 bits, 860SPS
- 110µA supply current
- Weight-scale front-end
- Supports up to four load cell inputs
- On-chip load cell 1.7V excitation voltage for ratiometric measurement
- 68nVrms Input-Referred noise (0.1Hz to 2Hz)
- 0.01% of full-scale linearity
- 540µA weight-scale measurement
- Body composition front-end
- Supports up to three tetra-polar complex impedance measurements
- 6-Bit, 1MSPS sine-wave generation digital-to-analog converter (DAC)
- 247.5µArms, ±20% Excitation source
- 0.1Ω Measurement RMS noise in 2Hz BW
- 970µA body composition measurement
Block Diagram
Additional Resources
发布日期: 2013-08-16
| 更新日期: 2023-10-31
