Texas Instruments DRV8313三路半H桥驱动器
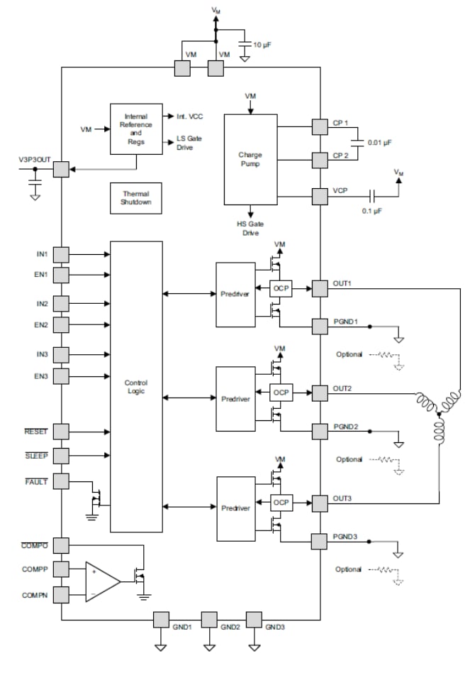
德州仪器DRV8313三路半H桥驱动器 具有三个能够独立控制的半H桥驱动器。它既可用于驱动三相无刷直流电机,同时也可用于驱动螺线管或其他负载。每个输出驱动器通道都包括半H桥配置的N通道功率MOSFET。这种设计将每个驱动器的接地端子带到引脚上,因此,用户可对每个输出执行电流感测。通用比较器还可用于限流电路或其他功能。DRV8313可在每半H桥提供每通道高达2.5A峰值或1.75A RMS输出电流(在24V和25℃条件下采用适当的PCB散热措施)。这款器件可为过流保护、短路保护、欠压闭锁、 温度过高时提供内部关断功能。DRV8313采用28引脚HTSSOP PowerPAD封装。特性
- Three Half-H-Bridge driver IC
- Drives 3-phase brushless DC motors
- Individual Half-Bridge control
- Pins for low-side current sensing
- Low MOSFET on-resistance
- 2.5A maximum drive current at 24V, 25°C
- An uncommitted comparator can be used for current limit or other functions
- Built-in 3.3V 10mA LDO regulator
- 8V to 60V operating supply voltage range
- Thermally enhanced surface-mount package
应用
- HVAC motors
- Consumer products
- Office automation machines
- Factory automation
- Robotics
Block Diagram
Additional Resources
- Cost-Effective 3-Phase Brushless DC Drive for Sensor-Less Trapezoidal Control
- EnDat 2.2 System
- Single Chip Drive for Industrial Communications and Motor Control
- 2.5 A Integrated Sensored BLDC Motor Controller
- ARM MPU with Integrated BiSS C Master Interface
- ARM MPU with Integrated HIPERFACE DSL Master Interface
- Sercos III Slave For AM437x Communication Development Platform
TI Reference Designs Library
发布日期: 2013-01-21
| 更新日期: 2022-03-11
