Texas Instruments ADS1118/ADS1118-Q1 16-bit ADC & Temp Sensor

Texas Instruments ADS1118/ADS1118-Q1 Ultra-Small Analog-to-Digital Converter (ADC) features 16 bits of resolution and is designed with precision, power, and ease of implementation in mind. The ADS1118/ADS1118-Q1 ADC features a temperature sensor and internal low-drift voltage reference. The ADS1118/ADS1118-Q1 operates from a single power supply ranging from 2V to 5.5V and can perform conversions at rates up to 860 samples per second (SPS). An onboard programmable gain amplifier (PGA) offers input ranges from the supply to as low as ±256mV. This range allows both large and small signals to be measured with high resolution. The ADS1118/ADS1118-Q1 also features an input multiplexer (MUX) that provides two differential or four single-ended inputs. The Texas Instruments ADS1118/ADS1118-Q1 can also function as a high-accuracy temperature sensor. This temperature sensor can be used for system-level temperature monitoring or cold junction compensation for thermocouples. The ADS1118-Q1 devices are AEC-Q100 qualified for automotive applications.

Features

  • Ultra-Small QFN Package
    • 2mm × 1,5mm × 0,4mm
  • 2.0V to 5.5V Wide Supply Range 
  • Low Current Consumption
    • Only 150µA Continuous Mode
    • Single-Shot Mode (Auto Shutdown)
  • Programmable Data Rate
  • 8SPS to 860SPS
  • Single-Cycle Settling
  • Internal Low-Drift Voltage Reference
  • Internal Temperature Sensor
  • 0.5°C Max Error
  • Internal Oscillator
  • Internal PGA
  • Four Single-Ended or Two Differential Inputs

Applications

  • Temperature Measurement
    • Thermocouple Measurement
    • Cold Junction Compensation
    • Thermistor Measurement
  • Portable Instrumentation
  • Factory Automation and Process Controls

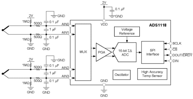
Functional Block Diagram

Block Diagram - Texas Instruments ADS1118/ADS1118-Q1 16-bit ADC & Temp Sensor
发布日期: 2012-02-08 | 更新日期: 2024-09-30