Texas Instruments ADS112C04 16位低功耗模数转换器
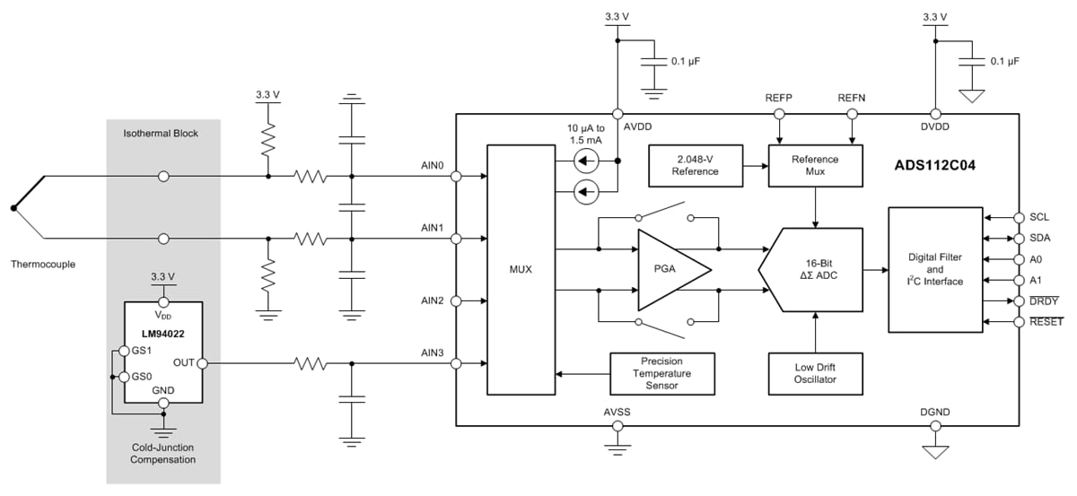
Texas Instruments ADS112C04 16位低功耗模数转换器有4通道、低功耗、2个IDAC和I2C接口。集成了很多功能,从而在测量小型传感器信号的应用中降低了系统成本和元件数量。此外,PGA可实现高达128的增益,因此,ADS112C04非常适合用于电阻式温度检测器 (RTD)、热电偶、热敏电阻和阻性桥式传感器等应用。I2C兼容接口提供2线连接并支持高达1Mbps的总线速度。该器件的其他功能还包括精密温度传感器、振荡器、电压基准、可编程增益放大器 (PGA),以及通过灵活输入多路复用器 (MUX) 实现的两路差分或四路单端输入。以高达2000次/秒 (SPS) 采样率执行数据速率转换,并且能够在单周期内稳定。20SPS时的数字滤波器执行嘈杂工业应用的50Hz和60Hz同时抑制。ADS112C04的额定工作温度范围为40°C至+125°C。特性
- 电流消耗低至315µA(典型值)
- 宽电源电压范围:2.3V至5.5V
- 可编程增益:1至128
- 可编程数据速率:高达2kSPS
- 在20SPS时,16位无噪声分辨率
- 采用单周期稳定数字滤波器,在20SPS时实现同步50Hz和60Hz抑制
- 2个差分输入或4个单端输入
- 双匹配可编程电流源:10μA至1.5mA
- 集成2.048V基准电压:漂移5ppm/°C(典型值)
- 集成2%精准振荡器
- 集成温度传感器:精度0.5°C(典型值)
- I2C兼容接口
- 支持的I2C总线速度模式:标准模式、快速模式、快速模式Plus
- 16引脚可配置I2C地址
- 封装:3.0mm × 3.0mm × 0.75mm WQFN
应用
- 现场发射器:温度、压力、应力、流量
- PLC和DCS模拟输入模块
- 温度控制器
- 热量计
- 患者监护系统:体温、血压
框图
发布日期: 2018-05-21
| 更新日期: 2023-01-09
