该器件设有一个低噪声可编程增益放大器 (PGA)、两个可编程激励电流源、一个精密温度传感器、一个电压基准以及一个振荡器。ADS122U04还设有通过灵活的输入多路复用器 (MUX) 实现的两个差分输入或四个单端输入。ADS122U04能够以高达2000次/秒 (SPS) 采样数据速率执行转换,并且能够在单周期内稳定。
PGA可实现高达128的增益,因此,ADS122U04非常适合电阻式温度检测器 (RTD)、热电偶、热敏电阻和阻性桥式传感器等应用。该器件设有2线UART兼容接口,可最大限度地减少数字隔离通道的数量,从而节省成本、减小电路板空间并降低功耗。
特性
- 电流消耗低至315µA(典型值)
- 宽电源电压范围:2.3V至5.5V
- 可编程增益:1至128
- 可编程数据速率:高达2kSPS
- 高达20位的有效分辨率
- 采用单周期稳定数字滤波器,在20SPS时实现同步50Hz和60Hz抑制
- 2个差分输入或4个单端输入
- 双匹配可编程电流源:10μA至1.5mA
- 集成2.048V基准电压:漂移5ppm/°C(典型值)
- 集成2%精准振荡器
- 集成温度传感器:精度0.5°C(典型值)
- 三个通用输入/输出
- 2线UART兼容接口(8-N-1格式),具有高达120kBaud的波特率和自动波特率检测功能
- 封装:3.0mm × 3.0mm × 0.75-mm WQFN
应用
- 传感器和变送器:温度、压力、应力、流量
- PLC 和 DCS 模拟输入模块
- 温度控制器
- 气候室、工业烘炉
- 患者监护系统:体温、血压
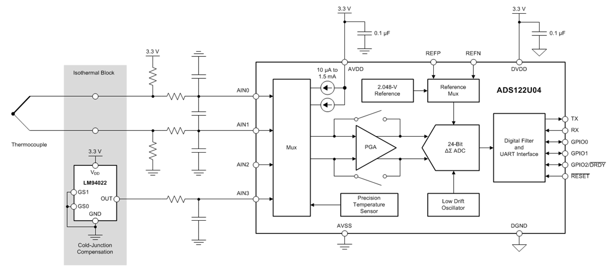
框图
发布日期: 2017-10-11
| 更新日期: 2022-06-28

