Texas Instruments ADS127L18 24 位模数转换器
Texas Instruments ADS127L18 24位模数转换器(ADC)是基于单通道 ADS127L11的Δ-Σ 器件。这些器件可对八个通道进行采样,数据速率高达512kSPS(宽带滤波器模式)和1365kSPS(低延迟滤波器模式)。ADS127L18 ADC的模拟电源电压范围为2.85V至5.5V。这些器件将交流性能和直流精度与低功耗完美结合。ADS127L18 ADC 采用相同的7mmx7mm VQFN封装,可实现直接扩展。这些24位器件的工作温度范围为-40°C至125°C。ADS127L18 ADC非常适用于测试和测量、工厂自动化和控制、 航空航天与国防、医疗和电网基础设施。特性
- 测量8个通道
- 高达512kSPS宽带滤波器模式
- 高达1365kSPS低延迟滤波器模式
- 电源可扩展速度模式:
- 最大速度:512kSPS
- 165mW
- 高速:400kSPS
- 128mW
- 中速200kSPS
- 74mW
- 低速:50kSPS
- 24mW
- 最大速度:512kSPS
- 具有直流精度的交流性能(高速模式)
- 200kSPS时的动态范围为112dB(典型值)
- THD:-118dB(典型值)
- INL:1ppm FSR(典型值)
- 失调漂移:10nV/°C(典型值)
- 增益漂移:0.5ppm/°C(典型值)
- 预充电缓冲信号输入
- 可通过引脚设置或SPI编程
- 用于输出数据的帧同步端口
- 内部或外部时钟运行
- 模拟电源电压范围:2.85 V至5.5 V
应用
- 测试与测量:
- 数据采集 (DAQ)
- 冲击和振动仪器
- 声学和动态应变计
- 工厂自动化和控制
- 条件监测
- 航空航天与国防:
- 声纳
- 医疗:
- 脑电图(EEG)
- 电网基础设施:
- 电源质量分析仪
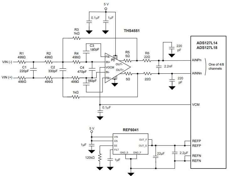
框图
应用示意图
发布日期: 2025-01-15
| 更新日期: 2025-04-10
