ADS1288 ADC支持3.3V工作电压,以降低器件功耗。该ADC采用5mmx5mm紧凑型VQFN封装,完全符合-40°C至85°C的环境温度范围。ADS1288 ADC可用于能源勘探、死亡科学与地质学、被动地震监测以及精密仪器。
特性
- 动态范围:
- 1500SPS PGA增益(122dB,典型值)
- 500SPS缓冲器运行(122dB,典型值)
- 功耗:
- PGA工作时的典型功耗为5mW
- 缓冲器工作时的典型功耗为3mW
- <-120dB典型总谐波失真
- 典型CMRR值:120 dB
- 灵活的数字滤波器
- 高通滤波器
- 线性或最小相位
- 可选择自 + FIR + IIR
- 125SPS至2000SPS数据传输速率
- 1至64 PGA增益
- SYNC输入
- 时钟误差补偿
- 偏移和增益校准
- 双通道多路复用器
- 5V、3.3V或±2.5V模拟电源操作
应用
- 能源勘探
- 死亡科学和地质学
- 被动地震监测
- 精密仪表
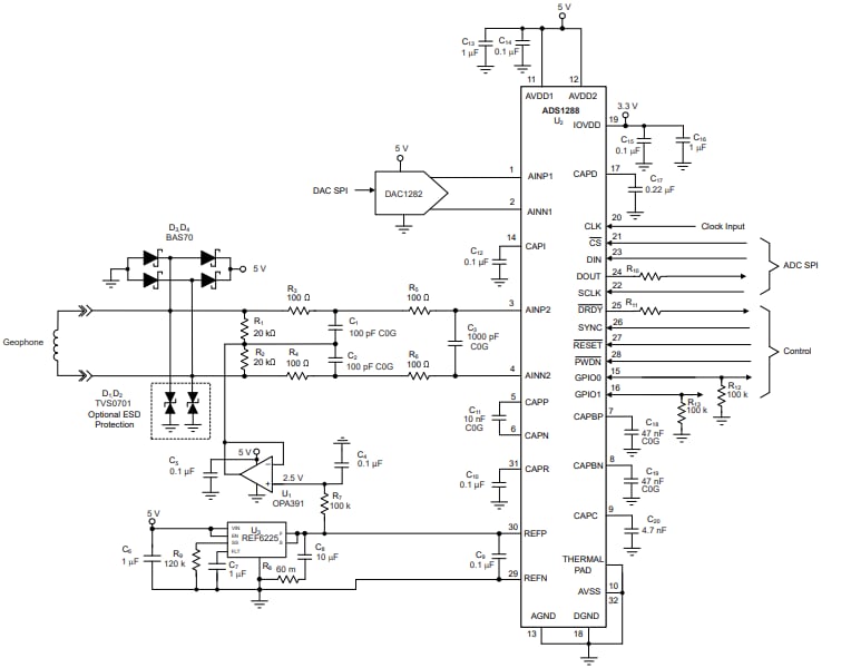
功能框图
检波器输入应用
发布日期: 2024-04-24
| 更新日期: 2024-05-02

