Texas Instruments AFE4900超低功耗模拟前端
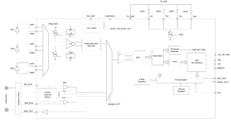
Texas Instruments AFE4900超低功耗集成模拟前端 (AFE) 设计用于同步心电图 (ECG) 和光电血管容积图 (PPG) 信号采集。同步PPG信号链支持多达四个可切换发光二极管 (LED) 以及多达三个光电二极管 (PD)。完全集成的LED驱动器控制LED,电流高达200mA。光电二极管的电流通过互阻抗放大器 (TIA) 转换为电压,使用数模转换器 (ADC) 进行数字化。 同一ADC连接ECG信号链,具有仪表放大器 (INA) 和可编程增益。ECG输入引脚可通过右侧驱动 (RLD) 放大器设置。AFE4900交流和直流导联脱落检测方案。可容纳128个样本的先进先出 (FIFO) 块存储来自PPG和ECG相位的ADC代码,并使用I2C或串行编程接口 (SPI) 接口进行读取。特性
- 以高达1kHz的数据速率进行同步PPG、ECG信号采集
- ECG信号链:
- 高达4kHz的独立心电图采集
- 输入偏置:具有RLD偏置的单引线ECG
- 可编程INA增益:2至12
- 输入噪声(1Hz至150Hz):1kHz数据速率下为2.5µVrms,4kHz数据速率下为1.25µVrms
- 交流、直流导联脱落检测:12.5nA至100nA
- PPG接收器:
- 支持三路时分多路复用PD输入
- 来自PD的电流的24位表示
- TIA输入端的直流偏移减法DAC(高达±126µA),用于每个LED,环境
- ADC 输出端的数字环境减法
- 具有可编程带宽的噪声过滤功能
- 跨阻增益:10kΩ至2MΩ
- 高达100dB的动态范围
- 接收器在仅PPG模式下以大约1µA/Hz的采样率运行
- 断电模式:大约0µA
- PPG发送器:
- 四个采用共阳极配置的LED
- 高达200mA的8位LED电流
- 以两个LED并联模式
- 可编程的LED接通时间
- 同时支持三个LED,用于SpO2或多波长HRM
- 平均电流为30µA,适用于典型的心率监控情形:
- 20mA设置,60µs脉冲持续时间,25Hz采样速率
- 使用外部或内部时钟计时
- 用于ECG和PPG且具有128样本深度的FIFO
- I2C、SPI™接口:可通过引脚选择
- 工作温度范围:-20°C至+70°C
- 2.6mm×2.1mm, 0.4mm脚距DSBGA封装
- 电源电压:
- Rx:1.8V至1.9V(LDO旁路),2.0V至3.6V(LDO使能)
- Tx:3V至5.25V
- IO:1.7V至Rx_SUP
应用
- 用于血压估算的同步PPG、ECG
- 用于可穿戴设备、可听式设备的HRM
- 心率变异度 (HRV)
- 脉搏血氧仪 (SpO2) 测量
框图
发布日期: 2018-07-13
| 更新日期: 2022-11-10
