Texas Instruments ALM2403Q1EVM运算放大器评估模块 (EVM)

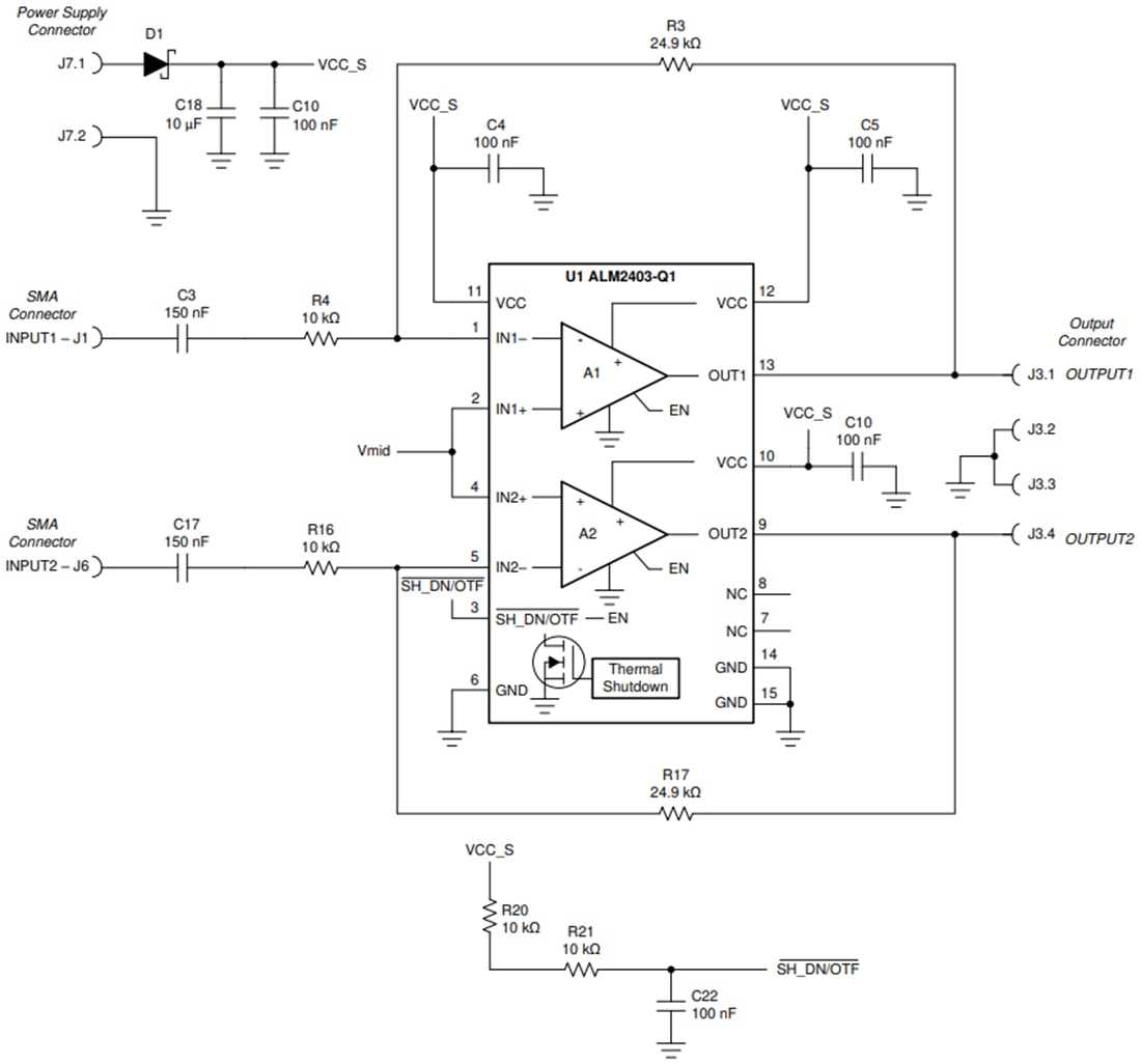
Texas Instruments ALM2403Q1EVM运算放大器评估模块 (EVM) 可访问和测量ALM2403-Q1的特性和性能。ALM2403-Q1是一款汽车级、高电压、大电流、双通道运算放大器,具有宽带宽和热保护特性。默认情况下,Texas Instruments ALM2403Q1EVM的每个放大器采用反相配置,增益为 –2.5V/V。

板布局

Texas Instruments ALM2403Q1EVM运算放大器评估模块 (EVM)

简化示意图

原理图 - Texas Instruments ALM2403Q1EVM运算放大器评估模块 (EVM)
发布日期: 2020-08-13 | 更新日期: 2024-08-08