TI AMC-AMP-200A-EVM评估模块采用拼接设计,可提升大电流下的散热性能,典型精度可达±5%。
特性
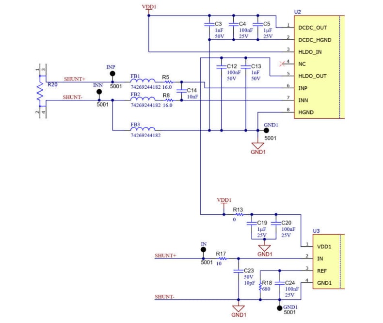
- ±200A隔离式电流检测
- 250µΩ母线分流电阻器
- 接线片连接兼容性
- 散热设计可承受高达180°C、持续2分钟的工况
- 便于评估的测试点
- 差分到单端信号链
应用
- 电机驱动器
- 供电
- 车载充电器(OBC)
- 牵引逆变器
- 直流/直流转换器
- 储能系统(ESS)
- 电动汽车充电
- 太阳能逆变器
布局
模拟输入
发布日期: 2025-08-21
| 更新日期: 2025-09-09

