TI AMC-MOD-50A-EVM评估模块采用拼接设计,可提升大电流下的散热性能,典型工作精度范围为±1%。
特性
- ±50A隔离式电流检测
- C2000控制卡连接器,用于数字评估
- 散热设计可承受高达180°C、持续2分钟的工况
- 采用接线片将EVM连接到载流导线上
- 便于评估的测试点
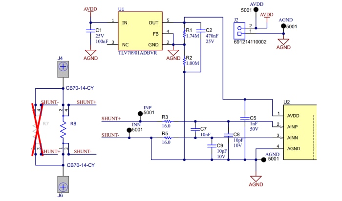
- 额外的分流电阻器占位面积可实现灵活设计
应用
- 电机驱动器
- 供电
- 车载充电器(OBC)
- 牵引逆变器
- 直流/直流转换器
- 储能系统(ESS)
- 电动汽车充电
- 太阳能逆变器
套件内容
- AMC-MOD-50A-EVM PCB
- 2个CB70-14-CY端子90A接线片
- 2颗McMaster-Carr六角螺母
- 2颗McMaster-Carr十字螺丝
布局
模拟输入
发布日期: 2025-08-21
| 更新日期: 2025-09-09

