BP-DAC1101EVM模块通过模拟评估模块 (EVM) (MSP-EXP432E401Y MCU LaunchPad™开发套件) 提供SPI编程接口。MSP-EXP432E401Y不包含在BP-DAC1101EVM套件中,必须单独订购。
特性
- 积分非线性 (INL):±4LSB(最大值)(±15V输出时)
- 确保20位单调性
- 串行外设接口 (SPI)
布局
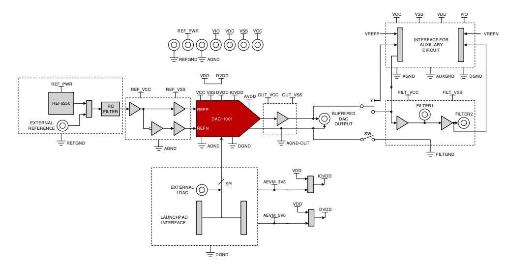
硬件框图
发布日期: 2019-12-23
| 更新日期: 2025-05-29

