该器件支持高达500mA的充电电流和低至0.5mA的终止电流,从而实现最充分的充电效果。电池采用标准的锂离子充电模式,包括三个阶段:预充电、恒定电流和恒压调节。该器件集成了先进的电源路径管理和控制功能,允许器件在为电池充电的同时为系统供电,即使使用的适配器性能不佳。主机还可以通过I2C控制电源路径,允许它断开输入适配器和/或电池,而无需实际移除它们。单按钮输入无需单独的按钮控制器IC,从而减少了整个解决方案的占位面积。按钮输入可用于唤醒功能或重置系统。
运行和关机期间的低静态电流可最大限度地延长电池寿命。可通过I2C接口对输入电流限制、充电电流、LDO输出电压和其他参数进行编程,从而使bq21062成为非常灵活的充电解决方案。该器件包含一个基于电压的JEITA兼容(或标准 HOT/COLD)电池组热敏电阻监控输入 (TS),用于监控电池温度并自动更改充电参数,以防止电池充电超出其安全温度范围。也可通过I2C接口对温度阈值进行编程,这样主机就可以定制热充电曲线。该充电器针对5 V USB输入进行了优化,具有20 V的绝对最大容差,从而能够承受线路瞬态。该器件还集成了一个线性稳压器,为无线电或处理器提供静音轨,可通过I2C独立供电和控制。
特性
- 线性电池充电器,快速充电电流范围为1.25mA至500mA
- 精度为0.5%的I2C可编程电池调节电压,范围从3.6V到4.6V,阶跃为10mV
- 可配置的终止电流支持低至0.5mA
- 可耐受20V的输入,具有3.4V至5.5V的典型输入电压工作范围
- 可编程热充电曲线,完全可配置的热、温、凉、冷阈值
- 用于系统供电和电池充电的电源路径管理
- I2C可编程调节系统电压 (PMID) 范围为4.4V至4.9V,此外还有电池电压跟踪和输入直通选项
- 动态电源路径管理可以对通过弱适配器充电进行优化
- 利用高级I2C控制功能,主机可以根据需要断开电池或适配器的连接
- I2C可配置负载开关或高达150mA LDO输出
- 可编程范围为0.6 V至3.7 V,阶跃为100 mV
- 超低Iddq,延长电池寿命
- 10nA运输模式电池Iq
- 在为系统供电时具有400nA的Iq(PMID和VDD 打开)
- 通过可调节计时器实现单按钮唤醒和重置输入
- 支持系统循环通电和硬件重置
- 20引脚2 mm x 1.6 mm CSP封装
- 整体解决方案尺寸:11mm2
应用
- 耳机、耳塞和助听器
- 智能手表和智能追踪器
- 可穿戴健身和活动监视器
- 血糖监测仪
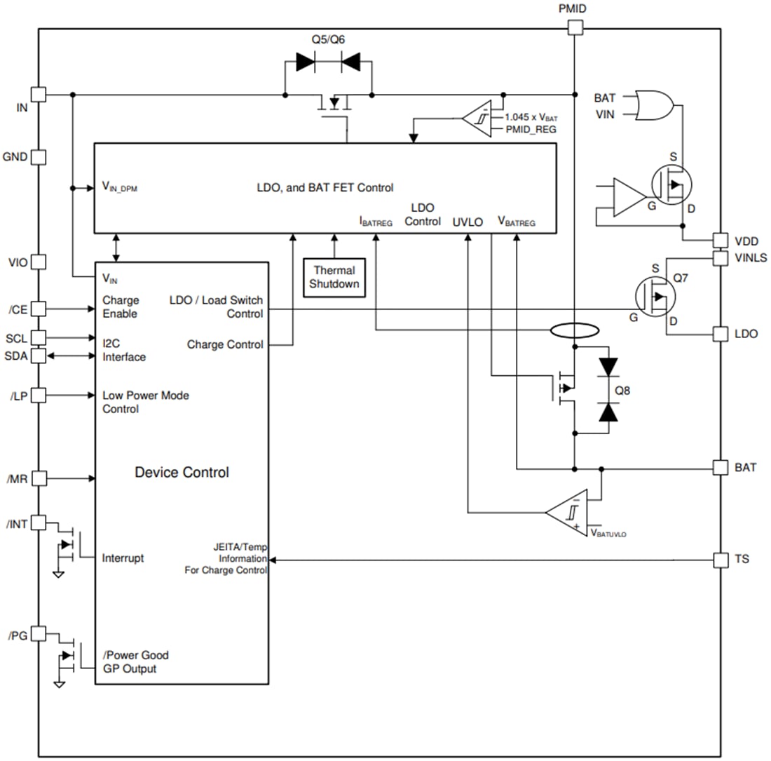
功能框图
发布日期: 2020-08-18
| 更新日期: 2024-08-13

