该器件采用标准锂离子或磷酸铁锂充电曲线分三个阶段对电池进行充电:预充电、恒流和恒压。通过热调节提供最大充电电流,同时管理器件温度。该充电器还针对电池间充电进行了优化,具有3V的最低输入电压,并且可以承受25V的绝对最大线路瞬变。Texas Instruments bq21080集成了单按钮输入和复位电路,以减小解决方案的总尺寸。
特性
- 800mA电源路径线性电池充电器
- 已针对电池间充电和USB适配器优化的3.0V至5.9V输入电压工作范围
- 可耐受25V的输入电压
- 可配置的电池调节电压,精度为0.5%,范围为3.6V至4.65V,阶跃为10mV
- 5mA至800mA的可配置快速充电电流
- 电池FET导通电阻:55mΩ
- 高达2.5A的放电电流,支持高系统负载
- 可配置的终止电流,支持低至0.5mA
- 可配置的NTC充电曲线阈值,包括JEITA支持
- 电源周期和高级复位机制,用于恢复系统
- 电源路径管理,用于系统供电和电池充电
- 稳定系统电压 (SYS) 范围为4.4V至4.9V,此外还具有电池电压跟踪功能和输入直通选项
- 可配置的输入电流限制
- 用于系统的可选适配器或电池电源
- 动态电源路径管理可以对通过弱适配器充电进行优化
- 超低静态电流模式
- 30nA关断模式
- 运输模式下为5µA,支持按钮唤醒
- 仅电池模式下为4µA
- 休眠模式下输入适配器Iq为45µA
- 单按钮唤醒和复位输入
- 集成故障保护
- 输入过压保护 (VIN_OVP)
- 电池欠压保护 (VBUVLO)
- 电池短路保护 (BATSC)
- 电池过流保护 (BATOCP)
- 输入电流限制保护 (ILIM)
- 热调节 (TREG) 和热关断 (TSHUTDOWN)
- 电池热故障保护 (TS)
- 看门狗和安全定时器故障
- 系统短路保护
- 系统过压保护
应用
- TWS耳机和充电外壳
- 智能眼镜、AR和VR
- 智能手表与其他可穿戴设备
- 零售自动化和支付
- 楼宇自动化
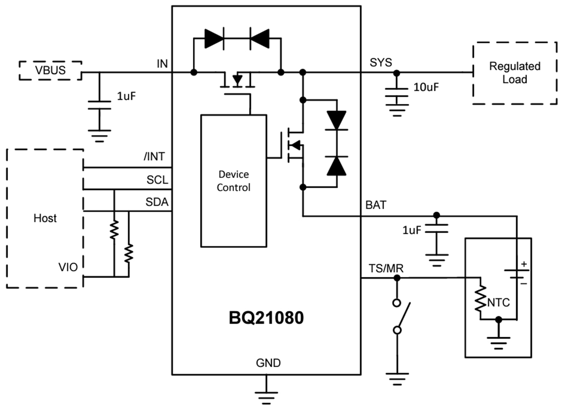
简化示意图
发布日期: 2023-02-17
| 更新日期: 2023-03-03

