Texas Instruments bq2419x USB / 适配器充电器
Texas Instruments bq2419x I²C 单节 USB / 适配器充电器是高集成开关模式电池充电管理和系统电源路径管理器件,此类器件用于广泛的平板电脑和其它便携式器件的单节锂离子和锂聚合物电池。该系列 TI USB / 适配器充电器的低阻抗电源路径对开关模式运行效率进行了优化、减少了电池充电时间并延长了放电阶段的电池寿命。具有充电和系统设置的 I²C 串行接口使得bq2419x USB / 适配器充电器成为一款真正的灵活解决方案。该系列TI器件支持宽范围的输入源,其中包括标准 USB 主机端口,USB 充电端口和高功率 DC 适配器。The low impedance power path of these TI USB / adapter chargers optimizes switch-mode operation efficiency, reduces battery charging time, and extends battery life during discharging phase. The I²C serial interface with charging and system settings makes bq2419x USB / adapter cahrgers a truly flexible solution.
These TI devices support a wide range of input sources, including standard USB host port, USB charging port and high power DC adapter.
特性
- High Efficiency 4.5A Switch Mode Charger
- 92% Charge Efficiency at 2A, 90% at 4A
- Accelerate Charge Time by Battery Path Impedance Compensation
- Compatible with MaxLife Technology for Faster Charging When Used in Conjunction With bq27531
- Highest Battery Discharge Efficiency with 12mΩ Battery Discharge MOSFET up to 9A Discharge Current
- Single Input USB-compliant/Adapter Charger
- USB Host or Charging Port D+/D- Detection Compatible to USB Battery Charger Spec 1.2
- Input Voltage and Current Limit Supports USB2.0 and USB3.0
- Input Current Limit: 100mA, 150mA, 500mA, 900mA, 1.2A, 1.5A, 2A and 3A
- 3.9V to 17V Input Operating Voltage Range
- Support All Kinds of Adapter with Input Voltage DPM Regulation
- USB OTG 5 V at 1.3A Synchronous Boost Converter Operation
- 93% 5V Boost Efficiency at 1A
- Narrow VDC (NVDC) Power Path Management
- Instant-on Works with No Battery or Deeply Discharged Battery
- Ideal Diode Operation in Battery Supplement Mode
- 1.5MHz Switching Frequency for Low Profile Inductor
- Autonomous Battery Charging with or without Host Management
- Battery Charge Enable
- Battery Charge Preconditioning
- Charge Termination and Recharge
- High Accuracy (0°C to 125°C)
- ±0.5% Charge Voltage Regulation
- ±7% Charge Current Regulation
- ±7.5% Input Current Regulation
- ±2% Output Regulation in Boost Mode
- High Integration
- Power Path Management
- Synchronous Switching MOSFETs
- Integrated Current Sensing
- Bootstrap Diode
- Internal Loop Compensation
- Safety
- Battery Temperature Sensing and Charging Safety Timer
- Thermal Regulation and Thermal Shutdown
- Input System Over-Voltage Protection
- MOSFET Over-Current Protection
- Charge Status Outputs for LED or Host Processor
- Low Battery Leakage Current and Support Shipping
Mode - 4.00mm × 4.00mm VQFN-24 Package
应用
- Tablet PC
- Smart Phone
- Power Bank for Smartphone, Tablet (bq24195)
- Portable Audio Speaker
- Portable Media Players
- Internet Devices
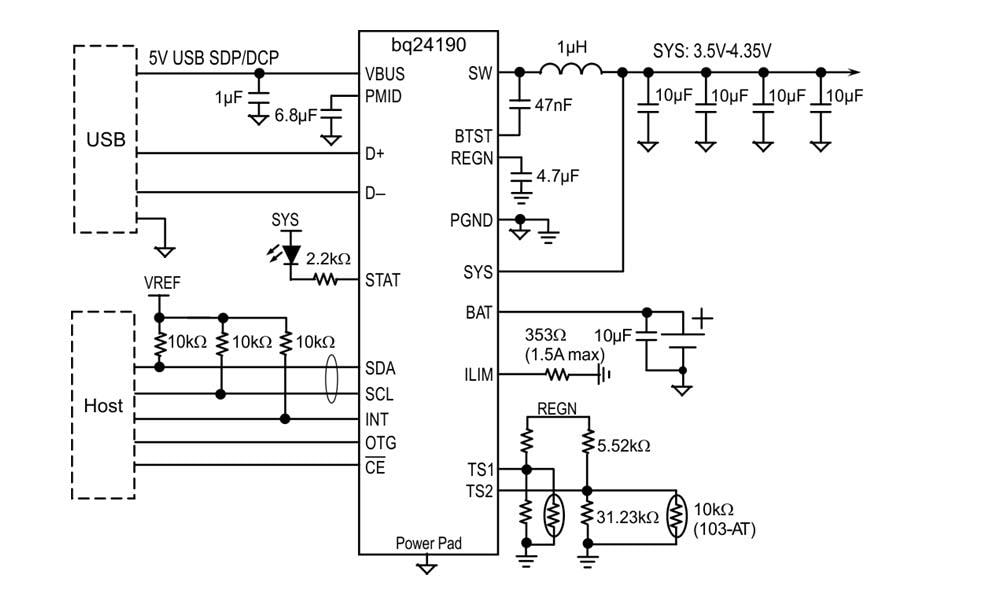
Block Diagram
TI Reference Design Library
发布日期: 2012-12-18
| 更新日期: 2022-03-11
