Texas Instruments bq25071评估模块 (EVM)
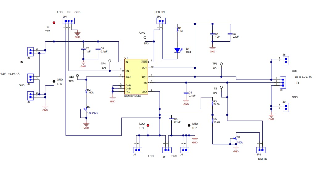
Texas Instruments bq25071评估模块 (EVM) 是一款完整的充电器模块,用于评估采用QFN封装的bq25071/bq25071-Q1 1A单输入单节电池线性电池充电器解决方案,该解决方案适用于各种便携式应用中由单节LiFePO4电池供电的系统。
特性
- 通过外部电阻器和数字输入引脚传输的可编程电池充电电流
- 适配器输入工作范围为3.75V至10.2V
相关产品
Highly integrated, linear, LiFePO4 battery charger targeted at space-limited portable applications.
发布日期: 2019-10-17
| 更新日期: 2025-03-11