在运行和停机期间,通过低静态电流实现最长电池寿命。bq25125的充电电流范围为5mA至300mA,输入电流限值、充电电流、降压转换器输出电压、LDO输出电压及其他参数都可以通过I2C接口进行编程。
负载开关可配置,通过断开不常用的器件来实现系统优化。唤醒和复位优化通过使用定时器的多种不同配置选项手动复位来实现。基于电压的监视器为主机提供电池电量信息,从编程V(BATREG)的60%到100%,按2%递增。
特性
- 延长了系统在充电之后的运行时间
- 可配置的300mA降压稳压器(1.8V默认值)
- 使能降压稳压器(无负载)时的Iq为700nA(典型值)
- 可配置负载开关或100mA LDO输出(默认1.8V)
- 高达300mA充电电流,可进行快速充电
- 0.5%的电池电压调节精度(3.6V至4.65V调节范围,10mV步长)
- 可配置终止电流低至500μA
- 基于电压的简易型电池监视器
- 默认启用看门狗定时器
- 已禁用VDPPM环路
- VINDPM默认禁用,支持低压充电
- 采用小型封装的高度集成解决方案
- 2.5mm×2.5mm WCSP封装和6个外部元件,实现最小尺寸解决方案
- 按钮唤醒和复位,带可调节计时器
- 面向系统供电和电池充电的电源路径管理
- 电源路径管理可实现<50nA船模电池的静态电流,以实现最长使用寿命
- 电池充电器的工作电压为3.4V至5.5V VIN(5.5V OVP/20V容差)
- 专用于输入电流限制、充电电流、终止电流和状态输出的引脚
- I2C通信控制
- 充电电压与电流
- 终止阈值
- 输入电流限制
- VINDPM阈值
- 计时器选择
- 负载开关控制
- 控制故障中断和状态
- 系统输出电压调节
- LDO输出电压调节
应用
- 智能手表与其他可穿戴设备
- 健身配件
- 健康状况监控医疗配件
- 可充电玩具
- 真正无线耳机 (TWS)
- 无线充电产品
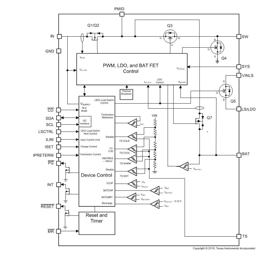
框图
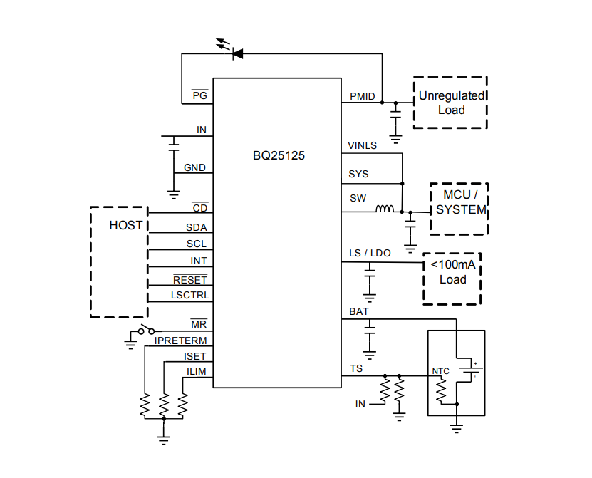
简化示意图
发布日期: 2019-07-24
| 更新日期: 2023-10-06

