Texas Instruments bq25170为锂离子电池充电有三个阶段:预充电,让耗尽电量的电池得到恢复,恒定电流快速充电实现大部分充满,电压调节至完全充满。在这三个阶段,内部控制环路会监控集成电路结温,如果超出内部温度阈值TREG,会降低充电电流。
充电器的功率级和充电电流感应功能是完全集成的。充电器功能具有高精度电流和电压调节环路、充电状态显示以及自动充电终止。充电电压和快速充电电流可通过外部电阻器进行编程设定。预充电和终止电流阈值跟踪快速充电电流设置。
特性
- 输入电压可耐受高达30V电压
- 自动睡眠模式,降低功耗
- 电池漏电流:350nA
- 充电禁用时输入漏电流:85µA
- 支持1节锂离子、锂聚合物和LiFePO4电池
- 外部电阻器可编程操作
- VSET设置电池调节电压:
- 锂离子:4.05V、4.1V、4.2V、4.35V、4.4V
- LiFePO4:3.5V、3.6V、3.7V
- ISET将充电电流设置为10mA至800mA
- VSET设置电池调节电压:
- 高精度
- 充电电压精度:±0.5%
- 充电电流精度:±10%
- 充电特性
- 预充电电流:ISET的20%
- 终止电流:ISET的10%
- NTC热敏电阻输入,用于监控电池温度
- TS引脚,用于充电功能控制
- 开漏输出,用于状态和故障指示
- 开漏输出,用于电源良好指示
- 集成故障保护
- 6.6V IN过压保护
- 基于VSET的过压保护
- 过流保护:1000mA
- 125°C热调节;150°C热关断保护
- OUT短路保护
- VSET、ISET引脚短路/开路保护
应用
- 真正无线耳机
- 可穿戴配件、智能手环
- 美容美发
- 电动牙刷
- 车队管理、资产跟踪
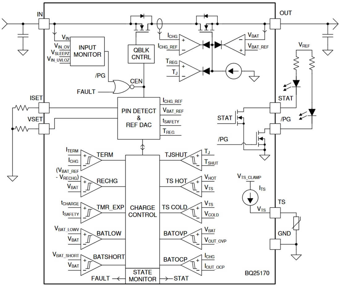
功能框图
发布日期: 2021-05-05
| 更新日期: 2022-03-11

