Texas Instruments bq25171-Q1为锂离子电池充电有三个阶段:预充电,让耗尽电量的电池得到恢复,恒定电流快速充电实现大部分充满,电压调节至完全充满。该器件仅在恒流模式下为NiMH电池充电,并在可编程定时器到期或电池电压超过VOUT_OVP阈值时终止充电周期。在这三个阶段,内部控制环路会监控集成电路结温,如果超出内部温度阈值TREG,会降低充电电流。
特性
- 符合汽车应用类AEC-Q100标准
- 温度等级1:–40°C≤TA≤+125°C
- HBM ESD分类等级2
- CDM ESD分类等级C4B
- 耐受40V负载突降,可直接通过主电池为备用电池充电,工作电压范围为3V至18V
- 自动睡眠模式,降低功耗
- 电池漏电流:350nA
- 充电禁用时输入漏电流:2µA
- 支持多化学电池
- 1节至2节锂离子、锂聚合物和LiFePO4电池
- 1节至6节NiMH电池,支持间歇充电
- 外部电阻器可编程操作
- VSET将电池调节电压设置为3.5V至8.4V(锂离子)或1至6节(NiMH 电池)
- ISET将充电电流设置为10mA至800mA
- CHM_TMR将电池化学设置为Li+或NiMH,以及设置充电定时器持续时间
- 高精度
- 充电电压精度:±0.5%
- 充电电流精度:±10%
- 充电特性
- 预充电电流:ISET的20%
- 终止电流:ISET的10%
- NTC热敏电阻输入,用于监控电池温度
- CE引脚,用于充电功能控制
- 两个开漏输出,用于状态和故障指示
- 集成故障保护
- 18V IN过压保护
- 基于VSET的过压保护
- 过流保护:1000mA
- 125°C热调节;150°C热关断保护
- OUT短路保护
- VSET、ISET、CHM_TMR引脚短路/开路保护
应用
- 远程信息处理控制单元 (TCU)
- 紧急呼叫 (eCall)
- 车队管理、资产跟踪
- 遥控无钥匙进入 (RKE) 密钥卡
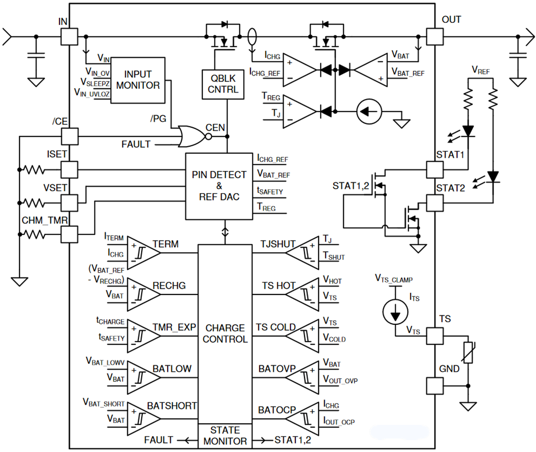
功能框图
发布日期: 2021-04-21
| 更新日期: 2022-03-11

