Texas Instruments bq25172充电器具有全集成的功率级和充电电流感应功能。该充电器具有高精度电流、充电状态显示和基于定时器的充电终端。串联电池计数、充电电流和充电定时器可通过外部电阻器进行编程。间歇充电允许镍氢电池在电压降至充电阈值以下时自动充电以缩短定时器持续时间。
特性
- 输入电压可耐受高达30V电压
- 自动睡眠模式,降低功耗
- 电池漏电流:350nA
- 充电禁用时输入漏电流:85µA
- 支持1节至6节镍氢电池间歇充电
- 外部电阻器可编程操作
- VSET进行镍氢串联电池从1节至6节计数的设置
- ISET用于充电电流从10mA至800mA设置
- TMR进行充电安全定时器时间从4小时到22小时的设置
- 高精度
- 充电电压精度:±0.5%
- 充电电流精度:±10%
- 充电特性
- NTC热敏电阻输入,用于监控电池温度
- 禁用低温和高温充电
- VOUT_OVP在冷温度下降低
- TS引脚,用于充电功能控制
- 开漏输出,用于状态和故障指示
- 集成故障保护
- 18V IN过压保护
- 基于VSET的OUT过压保护
- 1000mA过流保护
- 125°C热调节
- 150°C热关断保护
- OUT短路保护
- VSET、ISET和TMR引脚短路/开路保护
应用
- 车队管理、资产跟踪
- 气体检测器
- 电子POS机终端 (ePOS)
- 美容美发
- 电动牙刷
- 脉搏血氧仪
- 血糖监测仪
- 红外温度计
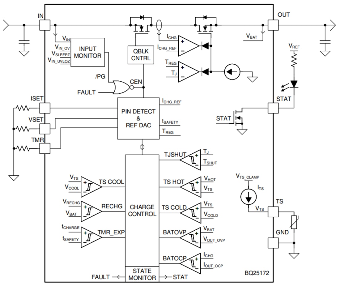
功能框图
发布日期: 2022-06-21
| 更新日期: 2022-09-30

