Texas Instruments bq25173/bq25173-Q1充电器的功率级和充电电流感应功能是完全集成的。充电器功能具有高准确度电流和电压调节环路、充电状态显示以及充电功能控制。充电电压和快速充电电流可通过外部电阻器进行编程设定。bq25173-Q1器件符合汽车应用类AEC-Q100认证。
特性
- 输入电压可耐受高达40V
- 自动睡眠模式,降低功耗
- 350nA泄漏电流
- 充电禁用时输入漏电流:2µA
- 支持1至4节超级电容器
- 支持超级电容器从0V充电
- 外部电阻器可编程操作
- FB引脚用于调整超级电容器稳压
- ISET用于充电电流从10mA至800mA设置
- 高准确度
- ±1%充电电压准确度
- ±10%充电电流准确度
- 充电特性
- CE引脚,用于充电功能控制
- 开漏输出,用于状态和故障指示
- 开漏输出,用于电源良好指示
- 集成故障保护
- 18V IN过压保护
- 1000mA过流保护
- 125°C热调节;150°C热关断保护
- OUT短路保护
- ISET引脚短路/开路保护
应用
- 智能电表
- 条形码扫描器
- 便携式医疗设备
- 仪表板相机
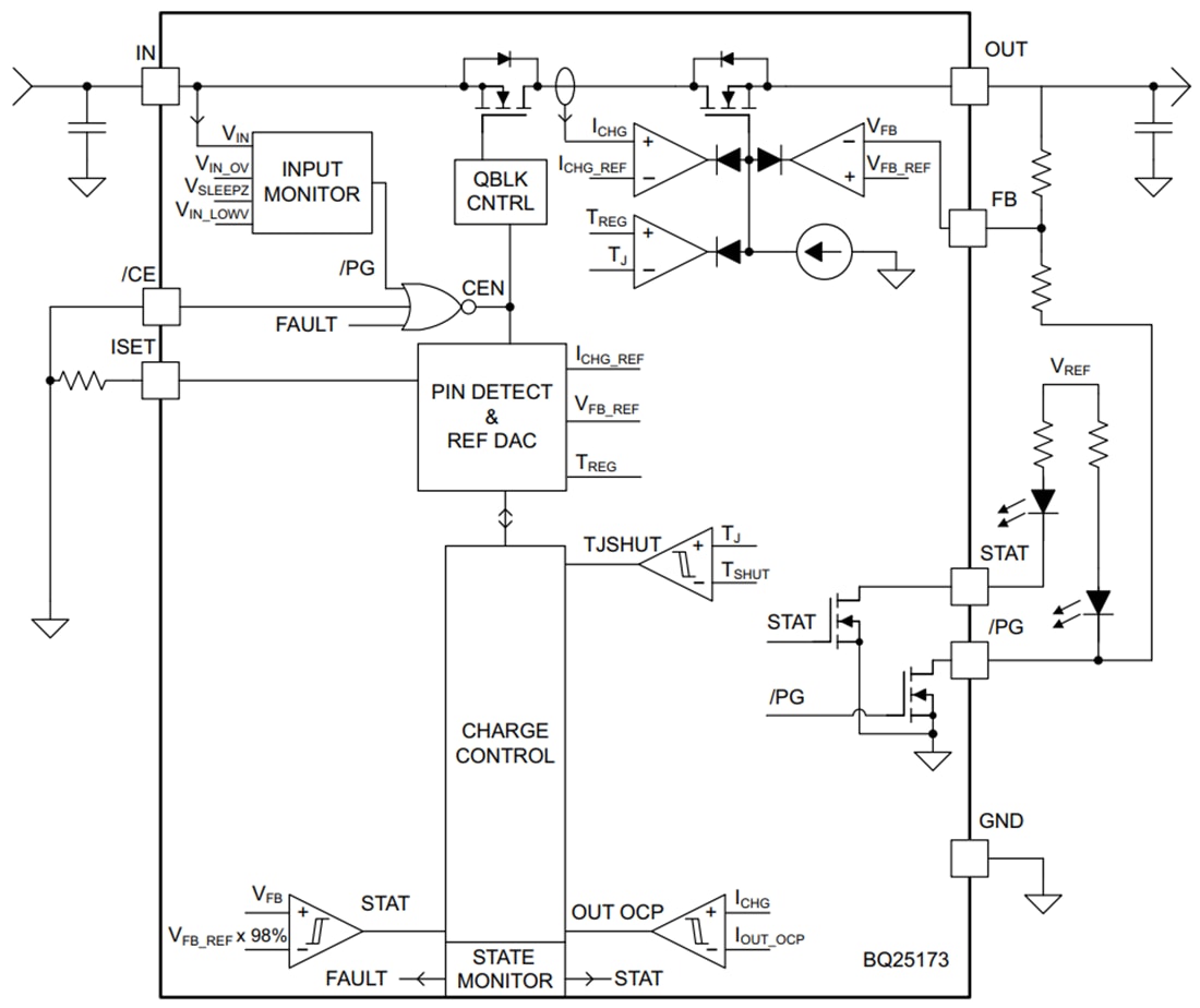
功能框图
发布日期: 2022-01-19
| 更新日期: 2023-10-18

