BQ25176J线性充电器提供四个阶段来为锂离子/锂聚合物电池充电。涓流充电使电池电压升至VBAT_SHORT,预充电可恢复完全放电的电池。快充恒流提供大部分电量,电压调节达到总容量。
BQ25176J电池充电器包括完全集成的充电电流检测和功率级功能。该充电器功能具有高精度电流和电压调节环路、自动充电终止和充电状态显示。快速充电电流和充电电压可通过外部电阻进行编程。预充电和终止电流阈值跟踪快速充电电流设置。
特性
- 支持1节锂离子、锂聚合物和LiFePO4
- 输入电压动态电源管理(VINDPM)
- 高达30V的耐受输入电压
- 自动睡眠模式,低功耗:
- 电池漏电流:350nA
- 充电禁用时输入漏电流:80µA
- 外部电阻器可编程操作
- VSET设置电池调节电压:
- 锂离子电池:4.05V、4.15V、4.2V、4.35V、4.4V
- LiFePO4 :3.5V、3.6V、3.7V
- ISET将充电电流设置为10mA至800mA
- VSET设置电池调节电压:
- 高精度:
- ±0.5%的充电电压精度
- ±10%的充电电流精度
- 充电:
- ISET预充电电流的20%
- ISET终止电流的10%
- NTC热敏电阻输入,用于监控电池温度
- TS引脚,用于JEITA范围内充电操作控制
- 开漏输出,用于状态和故障指示
- 集成故障保护:
- 26V IN过压保护
- 基于VSET的OUT过压保护
- 过流保护:1000mA
- 125°C热调节;150°C热关断保护
- OUT短路保护
- VSET、ISET引脚短路/开路保护
- 工作温度范围:-40°C至125°C
- 符合JEITA标准
- 符合RoHS指令和REACH标准
- NIPDAU引线表面处理/球材料
- Level-1-260C-UNLIM MSL等级/峰值回流焊
应用
- 真正无线耳机
- 可穿戴配件(智能手环)
- 美容美发
- 电动牙刷
- 车队管理
- 资产跟踪
应用示意图
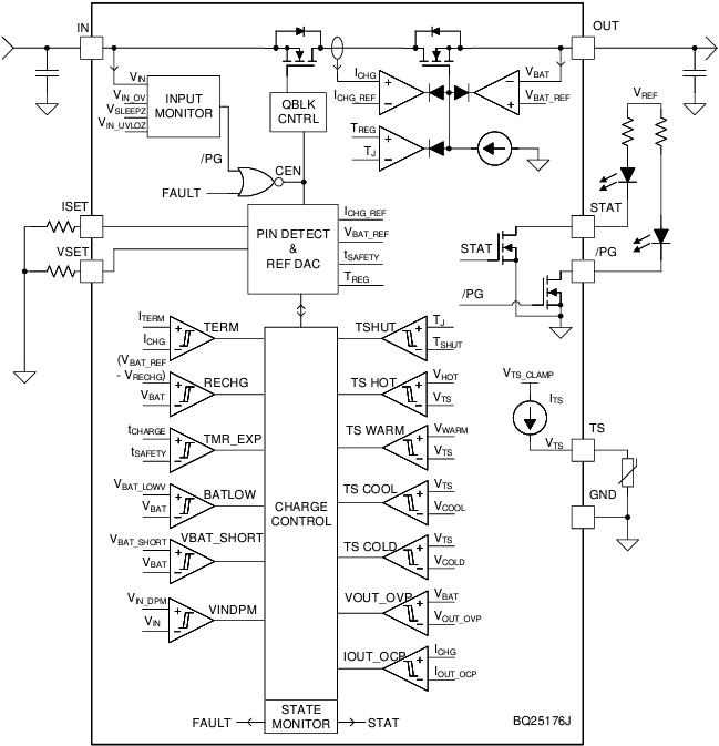
功能框图
发布日期: 2024-01-03
| 更新日期: 2024-01-12

