Texas Instruments BQ25186线性电池充电器IC
Texas Instruments BQ25186线性电池充电器IC专注于小解决方案尺寸和低静态电流,可延长电池续航时间。该器件采用小型无引线封装,具有散热焊盘。它可支持高达1 A的充电和高达3 A的系统负载。电池采用LiFePO4 或标准锂离子充电曲线,分为三个阶段:恒流、预充电和恒压阶段。热调节提供最大充电电流,同时管理器件的温度。该充电器还优化用于电池-电池充电,最小输入电压为3V,可耐受25V的绝对最大线路瞬变。Texas Instruments BQ25186可为高阻抗源(如太阳能电池和无线电源)提供宽工作VIN 范围。该器件集成了一个按钮输入,可减少解决方案的整体占位面积。特性
- 1A线性电池充电器
- 3.0V至18V输入电压工作范围,用于电池-电池充电、USB适配器和高阻抗源
- 可配置的电池调节电压,精度为0.5%,范围为3.5 V至4.65 V,阶跃为10 mV
- 与锂离子、锂聚合物和LiFePO4 化学兼容
- 可配置快速充电电流:5mA至1A
- 电池FET导通电阻:115 mΩ
- 电池FET导通电阻:55 mΩ
- 高达3 A的放电电流,支持高系统负载
- 可配置NTC充电曲线阈值,包括JEITA支持
- 面向系统供电和电池充电的电源路径管理
- 调节系统电压(SYS)范围为4.4V至5.5V,以及电池电压跟踪
- 电池跟踪输入电压动态电源管理(VINDPM),用于高阻抗输入源
- 超低静态电流
- 15nA关断模式
- 3.2µA运输模式,带按钮按压唤醒
- 电池模式下为4µA
- 睡眠模式下,输入适配器IQ 为30µA
- 一个按钮唤醒和复位输入
- 集成故障保护
- 输入过压保护(VIN_OVP)
- 电池短路保护 (BATSC)
- 电池过流保护 (BATOCP)
- 输入电流限制保护 (ILIM)
- 热调节 (TREG) 和热关断 (TSHUTDOWN)
- 电池热故障保护 (TS)
- 看门狗和安全定时器故障
应用
- TWS耳机和充电外壳
- 智能眼镜、AR和VR
- 智能手表与其他可穿戴设备
- 零售自动化和支付
- 楼宇自动化
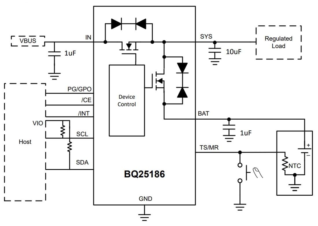
简化示意图
发布日期: 2025-03-24
| 更新日期: 2025-04-18
