Texas Instruments bq25300开关模式电池充电器
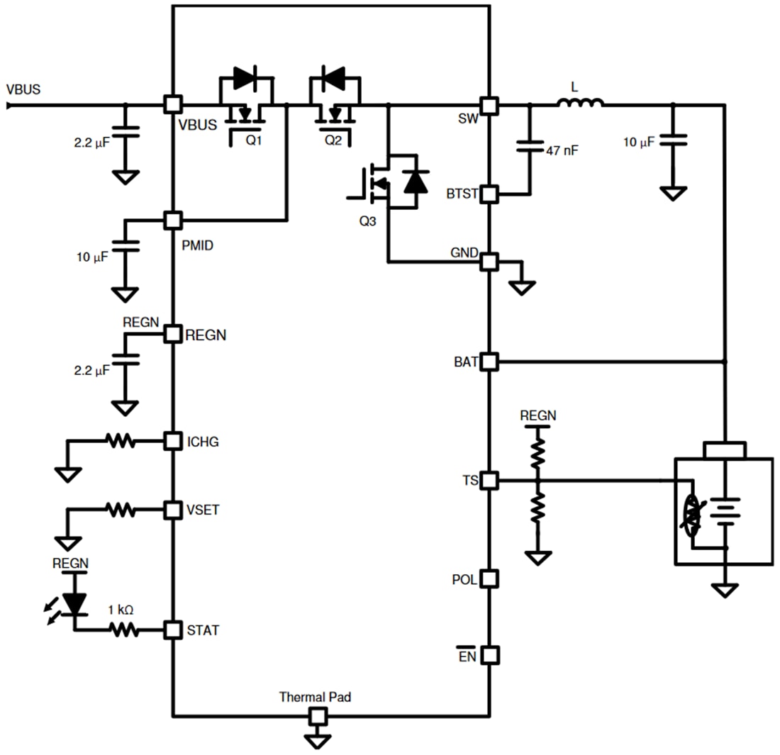
Texas Instruments bq25300开关模式电池充电器是一款高度集成的独立开关模式电池充电器,用于1节锂离子和锂聚合物以及LiFePO4电池。bq25300支持4.1V至17V输入电压和3A快速充电电流。该器件的集成电流检测拓扑可实现高充电效率和低BOM成本。该器件具有同类最佳的200nA低静态电流,可节省电池电量,最大限度地延长便携式设备的保质期。其输入电压调节功能可从输入源为电池提供最大充电电源。该解决方案高度集成了输入反向阻塞FET(RBFET、Q1)、高侧开关FET(HSFET、Q2)和低侧开关FET(LSFET、Q3)。Texas Instruments bq25300具有无损集成电流检测功能,可通过最大限度地减少元件数量来降低功耗和物料清单 (BOM) 成本。它还集成了用于高侧栅极驱动的自举二极管和电池温度监控器,以简化系统设计。该器件启动和完成充电周期,无需主机控制。bq25300的充电电压和充电电流由外部电阻器设置。该器件检测启动时的充电电压设置,并分四个阶段(电池短路、预调、恒流和恒压)为电池充电。充电周期结束时,如果充电电流低于终止电流阈值,且电池电压高于充电阈值,则充电器自动终止。当电池电压降至充电阈值以下时,充电器将自动启动另一个充电周期。
该充电器具有各种安全特性,可用于电池充电和系统操作。这些包括基于负温度系数 (NTC) 热敏电阻的电池温度监控、充电安全定时器、输入过压和过流保护以及电池过压保护。还内置引脚开路和短路保护功能,防止充电电流设置引脚ICHG意外开路或接地短路。热调节功能可调节充电电流,从而在大功率运行或高环境温度条件下限制裸片温度。STAT引脚输出可报告充电状态和故障情况。移除输入电压后,该器件会自动进入HiZ模式,电池到充电器器件的漏电电流非常低。bq25300采用3mm x 3mm薄型WQFN封装。
特性
- 独立充电器,易于配置
- 高效率、1.2MHz同步开关模式降压充电器
- 1节电池5V输入92.5%充电效率(2A时)
- 1节电池9V输入91.8%充电效率(2A时)
- 单个输入,支持USB输入和高压适配器
- 支持4.1V至17V输入电压范围,具有28V绝对最大输入电压额定值
- 输入电压动态电源管理 (VINDPM) 跟踪电池电压
- 高度集成
- 集成反向阻断和同步开关MOSFET
- 内部输入和充电电流检测
- 内部环路补偿
- 集成式自举二极管
- 充电电压:3.6V/4.05V/4.15V/4.2V
- 快速充电电流:3.0A(最大值)
- 低电池漏电流:200nA(4.5V VBAT时)
- IC禁用模式下,VBUS电源电流为4.25µA
- 充电电流热调节(120°C时)
- 预充电电流:快速充电电流的10%
- 终止电流:快速充电电流的10%
- 充电精度
- ±0.5%充电电压调节
- ±10%充电电流调节
- 安全
- 热调节与热关断
- 输入欠压闭锁 (UVLO) 和过压保护 (OVP)
- 电池过冲电保护
- 安全定时器,用于预充电和快速充电
- 如果电流设置引脚ICHG开路或短路,则充电被禁用
- 冷/热电池温度保护
- STAT引脚故障报告
- 采用WQFN 3x3-16封装
应用
- 无线扬声器
- 条形码扫描器
- 游戏设备
- 底座式充电器
- 无绳电动工具
- 楼宇自动化
简化应用
发布日期: 2021-04-21
| 更新日期: 2022-03-11
