Texas Instruments bq25302单节降压电池充电器
Texas Instruments bq25302单节电池降压式电池充电器是一款高度集成的独立开关模式电池充电器,用于单节锂离子和锂聚合物电池。bq25302支持4.1V至6.2V输入电压和2A快速充电。该器件的集成电流检测拓扑可实现高充电效率和低BOM成本。该器件具有同类最佳的200nA低静态电流,可节省电池电量,最大限度地延长便携式设备的保质期。其输入电压调节功能可从输入源为电池提供最大充电电源。该解决方案高度集成了输入反向阻断FET(RBFET、Q1)、高侧开关FET(HSFET、Q2)和低侧开关FET(LSFET、Q3)。Texas Instruments bq25302采用3mm x 3mm WQFN封装,用于简单的2层布局和空间受限的应用。特性
- 独立充电器,易于配置
- 高效率、1.2MHz同步开关模式降压充电器
- 1A电流、5V输入时充电效率为94.3%
- 单个输入,支持USB输入
- 支持4.1V至6.2V输入电压范围,具有28V绝对最大输入电压额定值
- 输入电压动态电源管理 (VINDPM) 跟踪电池电压
- 高度集成
- 集成反向阻断和同步开关MOSFET
- 内部输入和充电电流检测
- 内部环路补偿
- 集成式自举二极管
- 充电电压:4.1V/4.2V/4.35V/4.4V
- 最大快速充电电流:2.0A
- 低电池漏电流:200nA(在4.5V VBAT 时)
- IC禁用模式下VBUS 供电电流:4µA
- 充电电流热调节温度:120°C
- 预充电电流(快速充电电流的10%)
- 终止电流(快速充电电流的10%)
- 充电精度
- ±0.5%充电电压调节
- ±10%充电电流调节
- 安全
- 热调节与热关断
- 输入欠压闭锁 (UVLO) 和过压保护 (OVP)
- 电池过冲电保护
- 安全定时器,用于预充电和快速充电
- 如果电流设置引脚ICHG开路或短路,则充电被禁用
- 冷/热电池温度保护
- STAT引脚故障报告
- 采用WQFN 3mm x 3mm 16引脚封装
应用
- 无线扬声器
- 条形码扫描器
- 游戏设备
- 底座式充电器
- 无绳电动工具
- 楼宇自动化
- 医疗
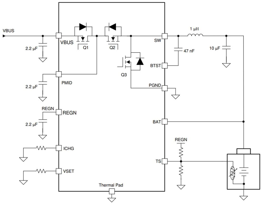
简化应用
发布日期: 2020-12-03
| 更新日期: 2024-10-09
