Texas Instruments bq25306可为单节电池 (1S) 或串联双节电池 (2S) 提供高达3A的连续充电电流。该器件具有为便携式设备快速充电的功能。其输入电压调节功能可从输入源为电池提供最大充电电源。该解决方案高度集成了输入反向阻塞FET(RBFET、Q1)、高侧开关FET(HSFET、Q2)和低侧开关FET(LSFET、Q3)。
特性
- 独立充电器,易于配置
- 高效率、1.2MHz同步开关模式降压充电器
- 1节电池5V输入92.5%充电效率(2A时)
- 1节电池9V输入91.8%充电效率(2A时)
- 2节电池12V输入95%充电效率(2A时)
- 单个输入,支持USB输入和高压适配器
- 支持4.1V至17V输入电压范围,具有28V绝对最大输入电压额定值
- 输入电压动态电源管理 (VINDPM) 跟踪电池电压
- 高度集成
- 集成反向阻断和同步开关MOSFET
- 内部输入和充电电流检测
- 内部环路补偿
- 集成式自举二极管
- 3.4V至9.0V可编程充电电压
- 快速充电电路:3.0A(最大值)
- 低电池漏电流:200nA(VBAT 为4.5V时)
- IC禁用模式下,VBUS 电源电流为4.25µA
- 充电电流热调节(120°C时)
- 预充电电流:快速充电电流的10%
- 终止电流:快速充电电流的10%
- 充电精度
- ±0.5%充电电压调节
- ±10%充电电流调节
- 安全
- 热调节与热关断
- 输入欠压闭锁 (UVLO) 和过压保护 (OVP)
- 电池过冲电保护
- 安全定时器,用于预充电和快速充电
- 如果电池反馈引脚FB开路或短路,则禁用充电
- 冷/热电池温度保护
- STAT引脚故障报告
- 采用WQFN 3mm x 3mm 16引脚封装
应用
- 无线扬声器
- 游戏设备
- 底座式充电器
- 医疗
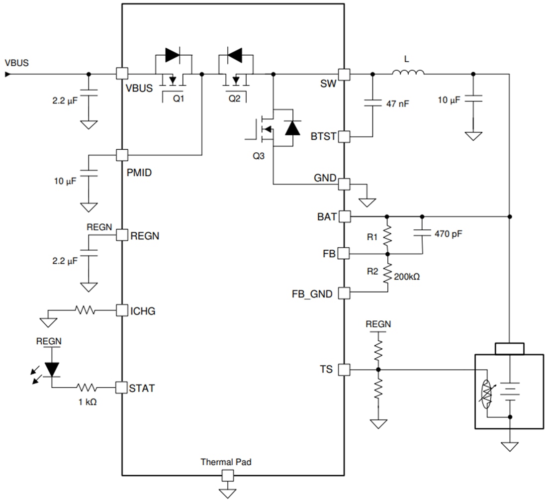
简化应用
发布日期: 2020-12-18
| 更新日期: 2025-04-25

