TI bq25308采用3mm x 3mm WQFN封装,适用于简单的2层布局和空间受限的应用。
特性
- 独立充电器,易于配置
- 高效率、1.2MHz同步开关模式降压充电器
- 1节电池5V输入92.5%充电效率(2A时)
- 1节电池9V输入91.8%充电效率(2A时)
- 单个输入,支持USB输入和高压适配器
- 支持4.1V至17V输入电压范围,绝对最大输入电压额定值为28V
- 输入电压动态电源管理 (VINDPM) 跟踪电池电压
- 高度集成
- 集成反向阻断和同步开关MOSFET
- 内部输入和充电电流检测
- 内部环路补偿
- 集成式自举二极管
- 充电电压:3.6V/4.05V/4.15V/4.2V
- 最大快速充电电流:3.0A
- 在4.5V VBAT 下,电池漏电流低至200nA
- IC禁用模式下,VBUS电源电流为4.25µA
- 充电电流热调节(120°C时)
- 预充电电流:快速充电电流的10%
- 终止电流:快速充电电流的10%
- 充电精度
- ±0.5%充电电压调节
- ±10%充电电流调节
- 安全性
- 电池电量耗尽时禁用充电
- 热调节和热关断
- 输入欠压闭锁 (UVLO) 和过压保护 (OVP)
- 电池过冲电保护
- 安全定时器,用于预充电和快速充电
- 如果电流设置引脚ICHG开路或短路,则充电被禁用
- 冷/热电池温度保护
- STAT引脚故障报告
- 采用WQFN 3mm x 3mm-16封装
应用
- 无线扬声器
- 条形码扫描器
- 游戏设备
- 底座式充电器
- 无绳电动工具
- 楼宇自动化
- 医疗
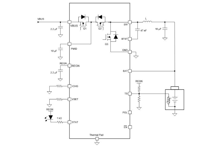
简化应用
发布日期: 2024-05-23
| 更新日期: 2024-06-10

