此系列充电器支持窄VDC(NVDC)电源路径管理,其中系统电压调节至略高于电池电压,但不会低于最低系统电压。电池完全放电或取出时,系统仍继续运行。当负载功率超过输入源额定功率时,电池会进入补充模式,防止输入源过载和系统崩溃。
该器件可通过多种输入源为电池充电,包括传统USB适配器、高压USB-PD适配器和传统桶形适配器。根据输入电压和电池电压,充电器可在降压、升压或降压-升压配置之间无缝转换,无需主机控制。可选的双输入源选择器可管理来自两个不同输入源的电源流入。主机通过I2C控制输入源的选择,优先选择第一个可用输入源。
Texas Instruments bq25792开关模式降压-升压充电器为电池充电和系统运行提供了各种安全功能,其中包括电池负温度系数热敏电阻(NTC)监控、涓流充电、预充电和快速充电计时器以及电池和充电器电源输入引脚上的过压/过流保护。当裸片温度超过可编程阈值时,热调节会降低充电电流。该器件的STAT输出可报告充电状态和任何故障情况。发生故障时,INT引脚立即通知主机。
该器件还提供一个16位模数转换器 (ADC),用于监控充电电流和输入/电池/系统电压、TS引脚电压以及裸片温度。元件采用WCSP 2.9mmx3.3mm 56引脚封装。
特性
- 高效同步开关模式降压-升压充电器,适用于1-4节电池
- 可编程开关频率:750kHz和1.5MHz
- 效率优化用于为2节电池充电,9V输入时96.5%效率和15V输入时94.5%效率(3A ICHG时)
- 充电电流高达5A,10mA分辨率
- 支持各种输入源
- 宽输入工作电压范围:3.6V至24V,绝对最大额定电压:30V
- 最大功率跟踪,VINDPM高达22V,IINDPM高达3.3A
- 检测USB BC1.2、SDP、CDP、DCP、HVDCP和非标准适配器
- 双输入电源多路复用器控制器,用于电源选择
- 高度集成
- 四个开关MOSFET和BATFET
- 输入电流和充电电流检测
- 窄VDC (NVDC) 电源路径管理
- 从电池给USB端口加电 (USB OTG)
- 2.8V至22V OTG输出电压,10mV分辨率,支持USB-PD PPS
- OTG输出电流调节高达3.32 A,40 mA分辨率
- 灵活的自主和I2C模式,实现最佳系统性能
- 集成16位ADC,用于电压、电流和温度监控器
- 低电池静态电流
- 仅电池运行时典型值为21µA
- 充电器关断模式下典型值为600nA
- 高精度
- ±0.5%充电电压调节(2节电池)
- ±5%充电电流调节
- ±5%输入电流调节
- 安全性
- 热调节与热关断
- 输入/电池OVP和OCP
- 转换器MOSFET OCP
- 充电安全计时器
- 29引脚4mm × 4mm QFN封装
应用
- 智能手机
- 平板电脑
- 无人机
- 无线扬声器
- 数码相机
- 移动打印机
- 电子POS机终端 (ePOS)
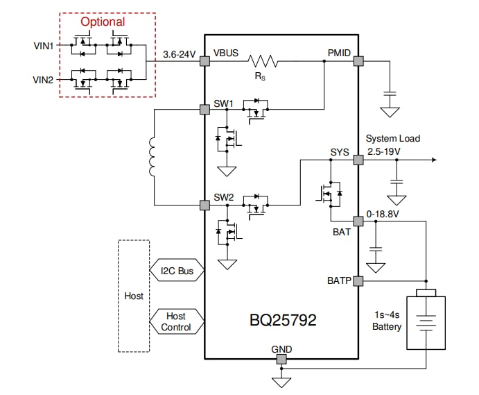
简化示意图
发布日期: 2020-06-30
| 更新日期: 2024-06-26

