特性
- 高效2A、1.5MHz开关模式升压充电器
- 充电效率为93.4%(5V适配器、7.6V电池、1A充电时)
- 优化用于USB输入和2节锂离子电池
- 单个输入,支持USB输入适配器
- 支持4.3V至6.2V输入电压范围,具有20V绝对最大输入电压额定值
- 输入电流限制(500mA至3.3A),以支持USB2.0、USB3.0标准适配器
- 集成的USB D+/D-自动检测USB SDP、CDP、DCP和非标准适配器
- 独立功能,具有PowerPath管理
- 借助17mΩ电池放电MOSFET实现高电池放电效率
- 窄VDC (NVDC) 电源路径管理
- 无需电池或使用深度放电的电池亦可瞬时启动系统
- 电池补充模式下理想的二极管运行
- 通过VSET引脚可调充电电压,支持8.2V、8.4V、8.7V和8.8V
- 通过ICHGSET引脚可调充电电流,支持100mA至2200mA
- 通过ILIM引脚可调节输入电流限制
- 输入电流优化器 (ICO) ,无需过载适配器即可最大限度提高输入功率
- 高集成度,包含全部MOSFET、电流检测和环路补偿
- 高精度
- ±0.5%充电电压调节
- ±5%充电电流调节
- ±7.5%输入电流调节
- 安全
- 用于充电的电池温度检测
- 热调节与热关断
应用
- 无线扬声器
- 智能扬声器
- EPOS打印机
- 便携式POS
- IP网络摄像头
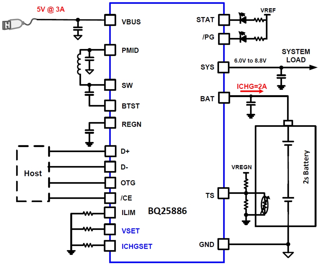
简化示意图
发布日期: 2019-07-22
| 更新日期: 2023-10-03

