特性
- 2节和3节电池过压监控器,用于二次保护
- 固定可编程延迟定时器
- 固定OVP阈值
- 可用范围:3.85V至4.6V
- 固定OVP延迟选项:4s或6.5s
- 高精度过压保护:±10mV
- 低功耗ICC≈1µA(V电池(全部) < V保护 )
- 每个电池输入漏电流低:<100nA
- 6引脚SON小封装尺寸
应用
- 以下应用的锂离子电池组中的二级保护:
- 平板电脑
- 石板
- 电动工具
- 笔记本电脑
- 便携式设备和仪器仪表
简化示意图
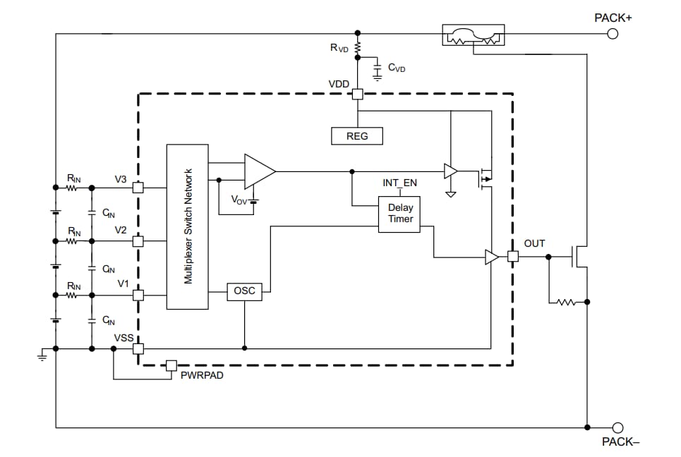
框图
发布日期: 2021-07-14
| 更新日期: 2022-08-25

