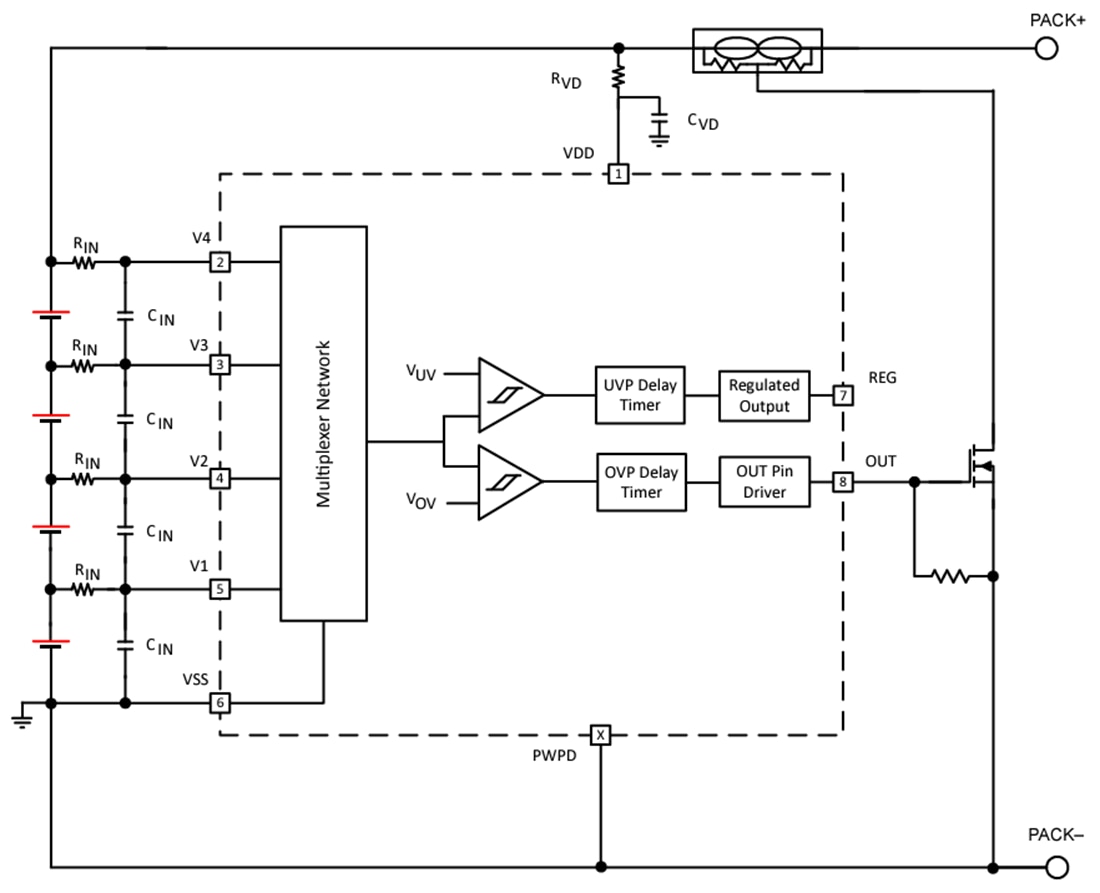
稳压输出电源提供高达3mA输出电流,以驱动实时时钟 (RTC) 振荡器等常开电路。bq2969系列具有自禁用功能,如果任何电池电压降至可编程欠压阈值以下,则关闭稳压输出,从而防止电池耗尽。
Texas Instruments bq2969以极低功耗运行,正常运行期间仅消耗1.23µA电流(不包括稳压器负载电流),欠压时降至0.25uA运行。即使在欠压情况下,该器件仍可以检测任何其他电池上的过压情况(可能在不平衡电池组中发生)并将输出引脚置位。
特性
- 2节、3节和4节电池过压保护 (OVP)
- 工厂编程OVP阈值(3.6V至5.2V),精度为±12mV
- 固定延时定时器触发FET驱动输出(0.25s至6.5s选项)
- 输出引脚选项
- 高电平有效
- 开漏输出 - 有效下拉
- 开漏输出 - 无效下拉
- 集成3mA稳压输出,可编程为3.8V、3.3V、3.15V、3.0V、2.5V、1.8V或1.5V
- 工厂编程欠压 (UV) 检测阈值(1V至4.15V),用来禁用稳压器
- 即使在欠压条件下,OVP也能保持运行
- 多种功率模式
- 正常模式 - 无OV或UV:ICC ≅ 1.23µA
- 欠压模式 - 检测到UV:ICC ≅ 0.25µA
- 过压模式 - 检测到OV:ICC ≅ 19µA
- 每电池输入漏电流低:100nA
- 8引脚WSON (2mm × 2mm) 小封装占位面积
应用
- 笔记本电脑
- 超极本
- 便携式医疗电子设备
- UPS电池备用系统
功能框图
发布日期: 2024-09-24
| 更新日期: 2025-01-15

