特性
- 电压保护
- 过压 (OV):±10mV
- 欠压 (UV):±20mV
- 电流保护
- 充电过流 (OCC):±1mV
- 放电过流 (OCD):±1mV
- 放电短路 (SCD):±5mV
- 温度保护
- 过温 (OT)
- 欠温 (UT)
- 电流消耗
- 正常模式:4µA
- 关断模式:0.1µA(最大值)
- 其他特性
- 支持低至1mΩ传感电阻器(RSNS)
- 高侧保护
- 高Vgs FET驱动器
- 0V充电
- CTR引脚实现对系统复位/关断的FET超驰控制
- 通过外部PTC热敏电阻对CTR配置二次过热保护
- 封装
- 8引脚X2QFN:1.50×1.50×0.37mm
应用
- 智能手机
- 平板电脑
- 移动电源
- 可穿戴设备
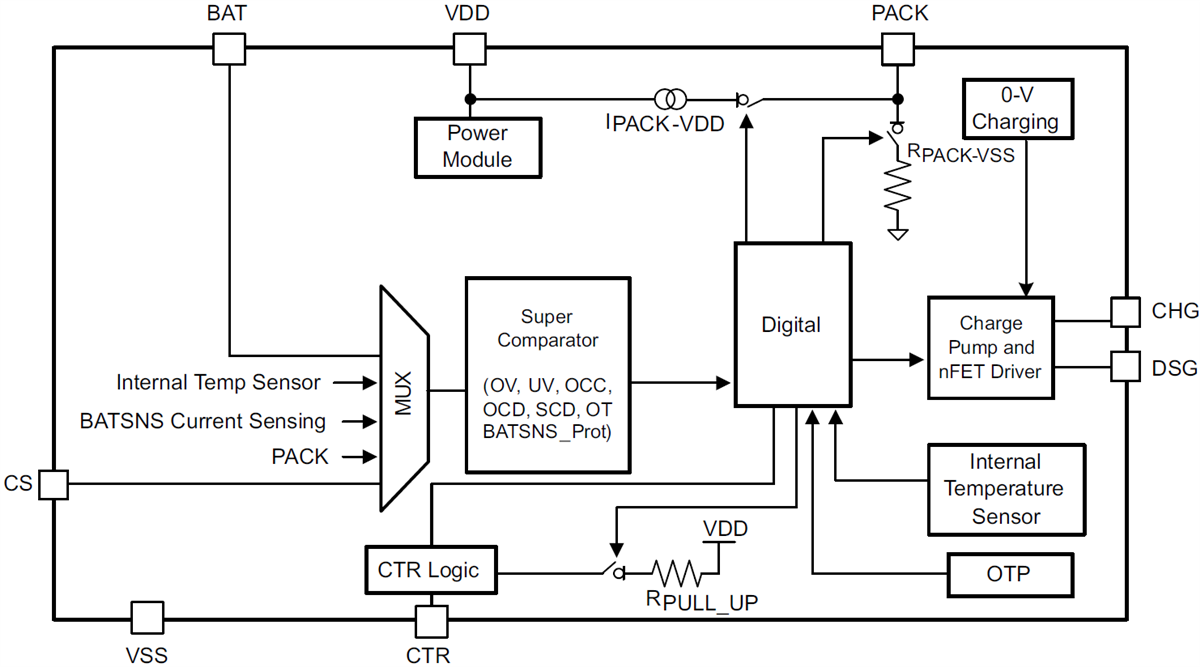
功能框图
发布日期: 2018-06-19
| 更新日期: 2024-07-23

