Texas Instruments bq34Z100-R2独立式电量监测计
Texas Instruments bq34Z100-R2独立式电量监测计是一款适用于锂离子、铅酸、镍氢和镍镉电池的Impedance Track™电量监测计,并且独立于电池串联配置工作。通过外部电压转换电路可轻松支持3V至16.7KV的电池,此电路可通过自动控制来降低系统功耗。bq34Z100-R2器件提供多个接口选项,其中包括一个I2C外设接口、一个HDQ外设接口、一个或四个直接LED接口以及一个ALERT输出引脚。Texas Instruments bq34Z100-R2还支持外部端口扩展器,连接四个以上的 LED。特性
- 支持锂离子、磷酸铁锂4、铅酸、镍氢和镍镉化学成分
- 对电压为3V至16.7KV的电池使用已获得专利的Impedance Track™技术估算容量
- 老化补偿
- 自放电补偿
- 支持的电池容量高达7000Ah,并且提供标准配置选项
- 支持的充电和放电电流高达8160A,并且提供标准配置选项
- 支持与主机系统的两线制I2C和HDQ单线制通信接口
- 外部负温度系数 (NTC) 热敏电阻支持
- SHA-1/HMAC认证
- 一个或四个LED直接显示控制
- 五个LED和通过端口扩展器的更多显示
- 低功耗模式(典型电池组运行范围条件)
- 正常工作:<145µA平均电流
- 睡眠:<84µA平均电流
- 全睡眠:<30µA平均电流
- 14引脚TSSOP封装
应用
- 轻型电动车
- 医疗仪器
- 移动无线电
- 电动工具
- 不间断电源 (UPS)
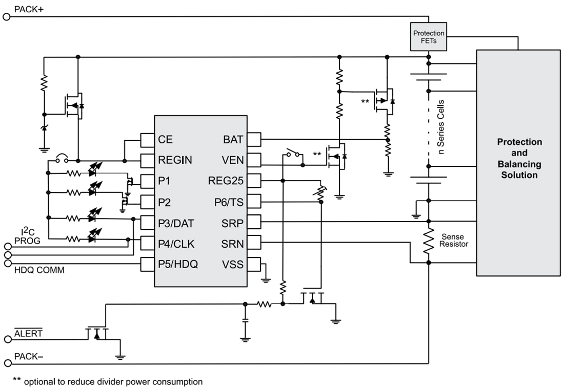
简化示意图
发布日期: 2023-01-20
| 更新日期: 2023-02-09
