Texas Instruments bq4050 1-4节串联CEDV电池电量计
Texas Instruments bq4050 1-4节串联CEDV电池电量计采用了补偿放电终点电压 (CEDV) 技术。该器件是高度集成的高精确1节至4节串联电池电量监测计和保护解决方案,可实现自主充电器控制和电池节平衡。bq4050提供一个基于电池组的完全集成式解决方案,配有闪存可编程的定制精简指令集CPU (RISC)。该器件还包含安全保护和身份验证功能,适用于锂离子和锂聚合物电池组。bq4050电量监测计通过SMBus兼容接口进行通信。该器件结合了超低功耗的高速TI bqBMP处理器、高精度模拟测量功能、集成闪存、一组外设和通信端口。bq4050还配有一个N通道FET驱动器和一个SHA-1身份验证变换响应器,这些组件将其融合为一个完整的高性能电池管理解决方案。特性
- 借助高侧保护N通道FET驱动器,可在故障情况下进行串行总线通信
- 采用内部旁路的电池均衡功能可优化电池健康状况
- 用于故障分析的诊断使用寿命数据监控器和黑盒记录器
- 全面的可编程保护特性:电压、电流和温度
- JEITA充电算法支持智能充电
- 具有双路独立ADC的模拟前端
- 同步电流和电压采样
- 高精度库伦计数器,输入失调误差< 1µV(典型值)
- 支持电池跳变点 (BTP) 功能,用于Windows®集成
- LED显示屏用于充电状态和电池状态指示
- 适用于编程和数据访问的100KHz SMBus 1.1版通信接口,具有400KHz交替模式
- SHA-1身份验证响应器,用于提高电池组安全性
- 紧凑型32引脚VQFN封装 (RSM)
应用
- 笔记本电脑
- 医疗和检测设备
- 便携式仪器仪表
- 无线真空吸尘器和扫地机器人
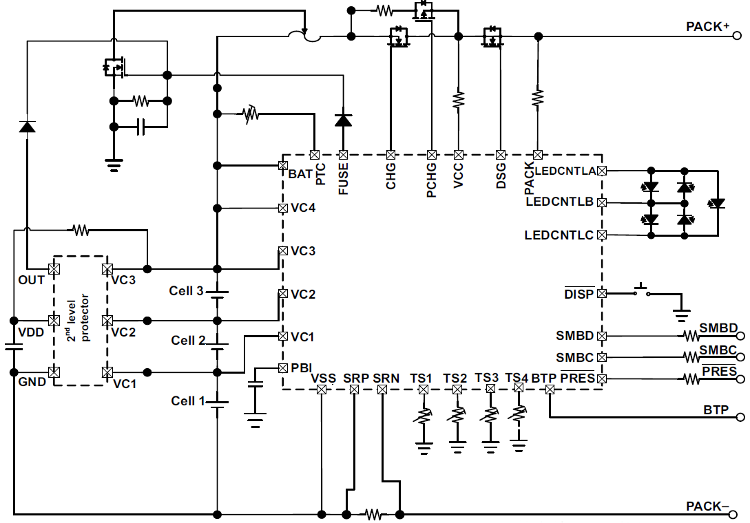
简化示意图
发布日期: 2016-06-30
| 更新日期: 2022-03-11
