Texas Instruments bq76200 高侧 N 通道 FET 驱动器
Texas Instruments bq76200 高侧 N 通道 FET 驱动器是一款高电压电池组前端充放电驱动器。 高侧保护避免系统接地中断。 它们还能确保电池组与主机系统之间进行连续的通信。 该器件有一个额外的 P 通道 FET 控件,用于以低电流预充深度耗尽的电池,还有一个 PACK+ 主机电压监控器控件,用于感测 PACK+ 电压。 独立使能输入能够让 CHG 和 DSG FET 单独打开和关闭,为电池系统提供了更大的执行灵活性。 bq76200 器件可与模拟前段(bq76920/30/40 3 系列至 15 系列电池模拟前段监控)和主机微控制器或专用荷电状态 (SOC) 跟踪气体压力表器件共同使用。The device has additional P-Channel FET control to allow low-current pre-charge to a deeply depleted battery, and a PACK+ voltage monitor control for the host to sense the PACK+ voltage. The independent enable inputs allow CHG and DSG FETs to be turned on and off separately, offering great implementation flexibility in battery systems. The bq76200 device can be used with a companion Analog Front End (bq76920/30/40 3-series to 15-series Cell Analog Front End Monitoring) and a host microcontroller or dedicated state-of-charge (SOC) tracking gas gauge device.
特性
- CHG and DSG High-side NMOS FET drivers for battery protection fast FET turn-on and turn-off times
- Pre-charge PFET driver (for current-limited pre-charge of significantly depleted cell-pack)
- Independent digital enable control for charging and discharging
- Minimal external components needed
- Scalable external capacitor-based charge pump to accommodate a different range of FETs in parallel
- High-voltage tolerant (100V absolute maximum)
- Internal switch to enable pack-voltage sensing
- Common and separate charge and discharge
- Path configuration support
- Designed to work directly with bq76940, bq76930, and bq76920 battery monitors
- Current consumption
- 40µA NORMAL Mode
- <10µA Maximum SHUTDOWN
应用
- eBikes, eScooters, and eMotorcycles
- Energy storage systems and Uninterruptible Power Supplies (UPS)
- Portable medical systems
- Wireless base-station battery systems
- Lead-acid (PbA) replacement batteries
- 12V to 48V Battery packs
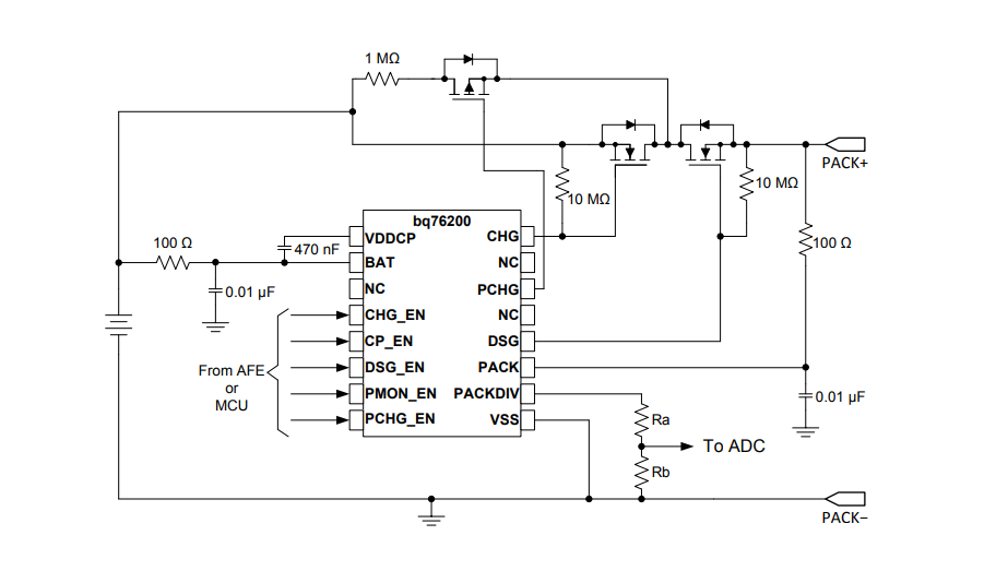
Block Diagram
发布日期: 2016-02-11
| 更新日期: 2022-03-11
