Texas Instruments CDCDB400 4路输出时钟缓冲器
Texas Instruments CDCDB400 4路输出时钟缓冲器是一款符合DB800ZL标准的4路输出LP-HCSL时钟缓冲器,能够为PCIe Gen 1-5、QuickPath Interconnect (QPI)、UPI和SAS接口分配参考时钟。它还可以为采用CC、SRNS或SRIS构架的SATA接口分配参考时钟。使用SMBus接口和四路输出使能引脚,可以单独配置和控制所有四个输出。CDCDB400是一款DB800ZL衍生缓冲器,符合或超过DB800ZL中的系统参数规格。该器件还符合或超过了DB2000Q规格中的参数。Texas Instruments CDCDB400采用5mm × 5mm 32引脚VQFN封装。特性
- 四个LP-HCSL输出,带可编程集成85Ω(默认)或100Ω差分输出终端
- 四个硬件输出使能 (OE#) 控制
- PCIE Gen5滤波后的附加相位抖动:<25fs,RMS(最大值)
- DB2000Q滤波后的附加相位抖动:<38fs,RMS(最大值)
- 支持PCIe Gen 4和Gen 5公共时钟 (CC) 和单独参考 (IR) 架构:
- 与扩频兼容
- 输出至输出偏移:<50ps
- 输入至输出延迟:<3ns
- 故障安全输入
- 可编程输出转换率控制
- 三个可选SMBus地址
- 3.3V内核和IO电源电压
- 硬件控制的低功耗模式 (PD#)
- 电流消耗:46mA(最大值)
- 5mm × 5mm、32引脚VQFN封装
应用
- 微服务器和塔式服务器
- 存储区域网络和主机总线适配器卡
- 网络附加存储
- 硬件加速器
- 机架式服务器
- 通信开关
- 模块化电脑
- CT和PET扫描仪
- 坚固的PC笔记本电脑
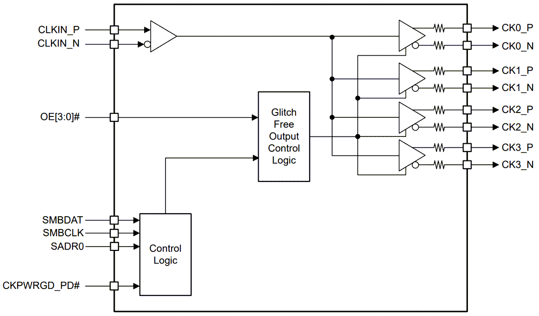
功能框图
发布日期: 2022-04-04
| 更新日期: 2022-08-09
