Texas Instruments CDCU877锁相环时钟驱动器
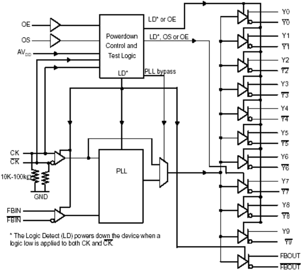
Texas Instruments CDCU877锁相环时钟驱动器是一款高性能、低抖动、低偏斜、零延迟缓冲器。它将一个时钟输入差分对(CK、CK)分配给10个时钟输出差分对(Yn、Yn)和1个反馈时钟输出差分对(FBOUT、FBOUT)。时钟输出由输入时钟 (CK、/CK)、反馈时钟(FBIN、/FBIN)、LVCMOS控制引脚(OE、OS)和模拟电源输入 (AVDD) 控制。当OE为低电平时,除FBOUT、/FBOUT外,其他时钟输出均被禁用,同时内部PLL保持其锁定频率。OS(输出选择)是一个程序引脚,必须与GND或VDD 绑定。当OS为高电平时,OE功能如前所述。当OS和OE均为低电平时,OE不会影响Y7、/Y7,因为它们是自由运行的。当AVDD 接地时,锁相环 (PLL) 将被关闭并旁路,以便进行测试。当两个时钟输入(CK、/CK)均为逻辑低电平时,器件进入低功耗模式。差分输入上的输入逻辑检测电路独立于输入缓冲器,可检测低电平逻辑,并在所有输出、反馈和锁相环 (PLL) 均关闭的低功耗状态下运行。当时钟输入从逻辑低电平转换为差分信号时,PLL重新开启。然后启用输入和输出,PLL在规定的稳定时间内获得反馈时钟对(FBIN、/FBIN)和时钟输入对(CK、/CK)之间的相位锁定。Texas Instruments CDCU877可跟踪扩频时钟 (SSC) 以降低EMI。该器件的工作温度范围为0°C至70°C。
特性
- 1.8V锁相环时钟驱动器,用于双数据速率 (DDR II) 应用
- 与扩频时钟兼容
- 工作频率:10 MHz至400 MHz
- 低电流消耗:<135mA
- 低抖动:±30ps(周期-周期)
- 低输出偏移:35ps
- 低周期抖动:±20ps
- 低动态相位偏移:±15ps
- 低静态相位偏移:±50ps
- 将一个差分时钟输入分配到十个差分输出
- 52焊球µBGA(MicroStar™ Junior BGA,0.65mm脚距)和40引脚MLF
- 外部反馈引脚(FBIN、FBIN)用于将输出同步到输入时钟
- 符合或超过JESD82-8 PLL标准(PC2-3200/4300)
- 故障安全输入
逻辑图
发布日期: 2020-12-18
| 更新日期: 2024-10-22
