Texas Instruments DDC3256 24位256通道ADC
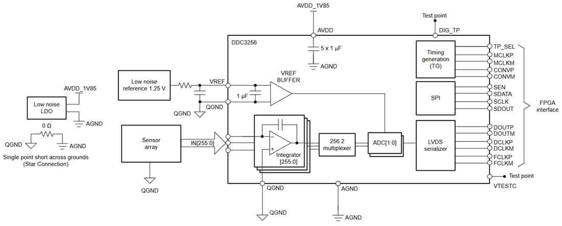
Texas Instruments DDC3256 24位256通道模数转换器(ADC)结合了通过电流积分进行的电流电压转换和模数转换。光电二极管等多达256个独立的低电平电流输出器件可直接连接到其输入,同时并行进行数字化处理。对于全部256路输入中的每一路,该器件都有一个低功耗、低噪声积分器,专用于捕捉传感器中的全部电荷。积分时间可在50µ s至1.6ms范围内调整,因而能够以出色的精度连续测量fA至µA级别的电流。积分器的输出通过片上低功耗ADC进行数字化处理,转换得到的数字代码通过单个LVDS对进行传输。该LVDS对经过设计,可最大限度地减少高通道数环境中的噪声耦合。Texas Instruments DDC3256采用1.85V单电源供电。该器件采用13.2mm×17.2mm2 336焊球0.8mm间距BGA封装,额定工作温度范围为0°C至70°C。片上基准缓冲器和旁路电容器(位于BGA上)有助于最大限度地降低外部元件要求,进一步减小了布板空间。
特性
- 单芯片解决方案,可同时直接测量256路低电平电流
- 可调满量程电荷范围,最高达320pC
- 输入电流:1µA(最大值)
- 速度可调,积分时间低至50µs(每通道20KSPS)
- 分辨率:24位
- 积分非线性:读数的±0.025%、满量程范围的±1ppm(所有通道均处于活跃状态)
- 低功耗:1.2mW/通道
- 低噪声:0.26fCrms(FSR为320pC、传感器电容为20pF时)
- 无电荷损耗
- 片上温度传感器
- 串行LVDS输出接口
- 1.85 V 单电源供电
- 封装内旁路电容器和基准缓冲器可减小PCB面积,降低设计复杂性
应用
- CT扫描仪数据采集系统
- 光电二极管传感器
- X射线检测系统
- 光纤功率监控
- 多通道电流/电压仪表
简化示意图
发布日期: 2024-06-19
| 更新日期: 2024-07-08
