特性
- 符合汽车应用标准
- DMD阵列工作温度范围:-40°C至105°C
- 0.2英寸对角线微镜阵列
- 7.6µm微镜间距
- ±12°微镜倾斜角(相对于平面)
- 侧面照明,可减小系统尺寸
- 16:9 (588 × 330) 输入分辨率
- 偏振无关的空间光调制器
- 与LED或激光光源兼容
- 低功耗:260mW(最大值)
- 气密式封装
- 80MHz双数据速率 (DDR) 数字微镜器件 (DMD) 接口
应用
- 动态地面投影
- 车内外视频投影
视频
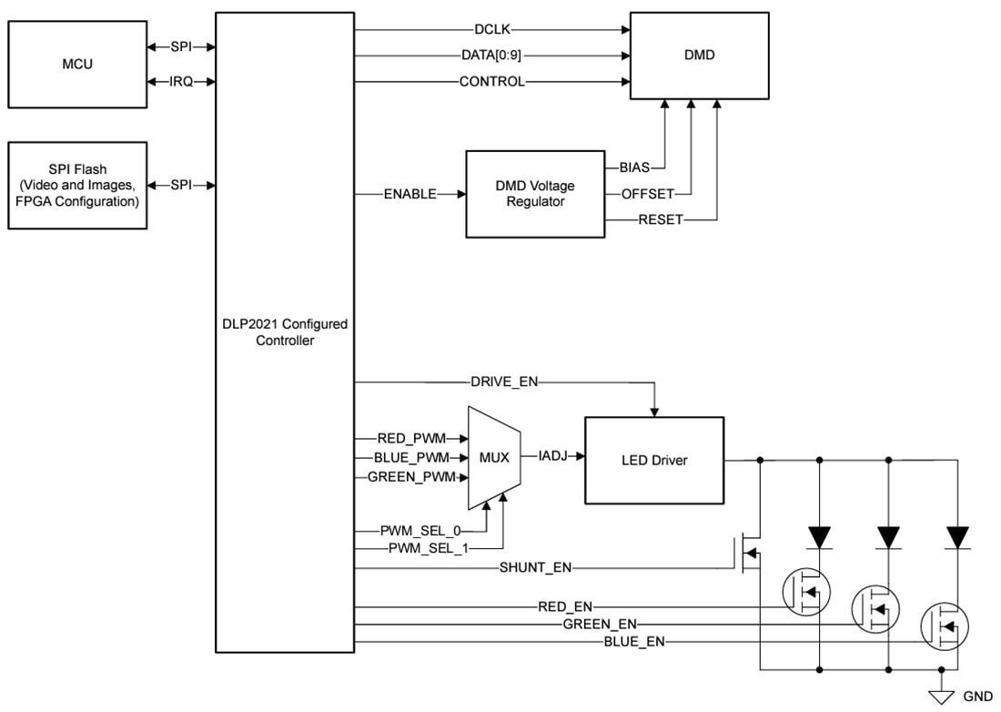
系统方框图
发布日期: 2024-03-20
| 更新日期: 2024-08-08

