Texas Instruments DLPLCR65FLQEVM评估模块

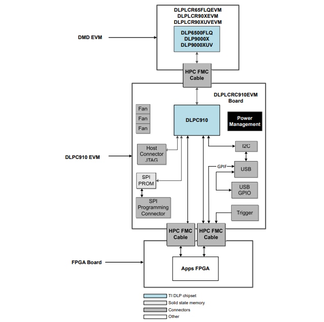
Texas Instruments DLPLCR65FLQEVM评估模块安装了DLP6500FLQ 0.65 1080p Type A DMD,包括1920 x 1080个微镜,微镜间距为7.56µm。结合DLPLCR65FLQEVM和DLPLCRC910EVM使用时,用户可实现对1位图形的高速、像素精确控制。TI DLPLCR65FLQEVM评估模块可提升高级图形化和成像应用的灵活性和速度。

特性

  • 支持波长范围为400nm至700nm,1位图形速率高达11570Hz
  • DLP6500FLQ DMD具有1920 x 1080个微镜,微镜间距为7.56µm
  • 带安装孔的DMD板,便于安装
  • 12英寸HPC FMC电缆,用于在台座上灵活定位DMD

硬件组件

位置电路 - Texas Instruments DLPLCR65FLQEVM评估模块

PCB布局

Texas Instruments DLPLCR65FLQEVM评估模块
发布日期: 2023-08-02 | 更新日期: 2023-08-16