特性
- Proprietary sensorless windowless 180° sinusoidal control scheme
- Input voltage range of 2.1V to 5.5V
- 500mA output current
- Low quiescent current 15µA (typical) at sleep mode
- Total driver H+L Rdson less than 1.5Ω
- Current limit and short-circuit current protection
- Lock detection
- Anti Voltage Surge (AVS)
- UVLO
- Thermal shutdown
应用
- Notebook CPU fans
- Game station CPU fans
- ASIC cooling fans
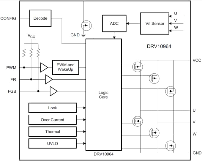
Functional Block Diagram
发布日期: 2016-05-06
| 更新日期: 2022-03-11

