特性
- 行业领先的低功耗
- 引脚可选的采样率
- SEL=低:20Hz,消耗1.3μA电流 (1.8V)
- SEL =高:2.5kHz,消耗142μA电流 (1.8V)
- VCC工作电压:1.65V至5.5V
- 高磁性灵敏度:±2mT(典型值)
- 坚固的滞后:4mT(典型值)
- 推挽式CMOS输出
- 轻薄小巧的X2SON封装
- 工作温度范围:–40°C至+85°C
应用
- 个人电子产品
- 电视、平板电脑、手机
- 可穿戴设备
- 无人机、玩具
- 家电和厨房电器
- 楼宇自动化
- HVAC、烟雾探测器
- 电池电压和电流监控
- 温度传感
- 电池供电、便携式仪器仪表
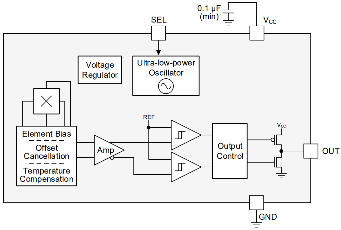
功能框图
Additional Resources
发布日期: 2017-10-18
| 更新日期: 2023-10-27

