Texas Instruments DRV5033 数字全极开关霍尔效应传感器
德州仪器 DRV5033 数字全极开关霍尔效应传感器是一款斩波稳定型霍尔效应传感器,此器件在可行温度范围内提供具有出色灵敏度稳定性和集成保护特性的磁场感测解决方案。DRV5033 对磁场方向的两种极性响应相同。当施加的磁通密度超过 BOP 阈值时,DRV5033 开漏输出降低。输出保持在低阻,直至磁场降至 BRP 以下,然后输出处于高阻。输出电流的灌电流能力为 30mA。反向极性保护高达 -22V 的宽工作电压范围(2.5V 至 38V)使得此器件适合于广泛的工业应用。针对不利供电条件、甩负载、输出短路或过流等情况,提供了内部保护功能。特性
- Digital Omnipolar-Switch Hall Sensor
- Superior Temperature Stability
- BOP ±10% Over Temperature
- High Sensitivity (BOP and BRP)
- ±6.9 / ±3.5mT (AJ)
- Detects North and South Magnetic Field
- Supports a Wide Voltage Range
- 2.5 to 38V
- No External Regulator Required
- Wide Operating Temperature Range
- TA = -40 to 125°C (Q)
- Open-Drain Output (30mA Sink)
- Fast 35µs Power-On Time
- Small Package and Footprint
- Surface Mount 3-Pin SOT-23 (DBZ)
- 2.92mm × 2.37mm
- Through-Hole 3-Pin SIP (LPG)
- 4.00mm × 3.15mm
- Surface Mount 3-Pin SOT-23 (DBZ)
- Protection Features
- Reverse Supply Protection (up to -22V)
- Supports up to 40V Load Dump
- Output Short-Circuit Protection
- Output Current Limitation
应用
- Docking Detection
- Door Open and Close Detection
- Proximity Sensing
- Valve Positioning
- Pulse Counting
Datasheets
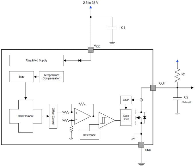
Functional Block Diagram
Additional Resources
发布日期: 2014-10-30
| 更新日期: 2023-10-31
