Texas Instruments DRV81004-Q1 4通道低侧驱动器
Texas Instruments DRV81004-Q1 4通道低侧驱动器集成了诊断和保护功能,专为低电源电压运行而设计。 八个通道同时开启时,该驱动器的每个输出可支持470mA的电流。DRV81004-Q1驱动器包含一个16位串行外设接口(SPI),用于负载和器件的控制与诊断。该驱动器具有两个带映射功能的并行输入、跛行回家模式下的故障安全激活功能,以及42V的最小漏源箝位电压。DRV81004-Q1驱动器可用于汽车应用。该驱动器的应用包括HVAC控制、车身控制模块(BCM)、汽车照明、车辆控制单元(VCU)、气动阀和通用继电器驱动器。特性
- 模拟电源电压范围:3V至40V
- 启动时电压可低至3V
- 支持LV124车规级标准
- 数字电源电压:3V至5.5V
- 与3.3V和5V微控制器兼容
- 42V最小漏源箝位电压
- RDS(ON):700mΩ(典型值,12V、25°C时)
- 85°C时,每个输出的电流为470mA(所有通道开启)
- 两个带映射功能的并行输入
- 在跛行回家模式下,激活故障安全功能(使用nSLEEP和IN引脚)
- 低电流休眠模式:
- <3μA(使用nSLEEP引脚)
- 用于控制和诊断的16位SPI接口:
- 菊花链功能
- 与8位SPI器件兼容
- 支持各种保护功能:
- 反向电池保护
- 对地和电池短路保护
- 在欠压条件下可稳定运行
- 过流锁闭
- 过热警告
- 热关断锁闭
- 过压保护
- 电池欠压保护和接地保护
- 静电放电 (ESD) 保护
- 支持诊断功能:
- 通过SPI寄存器获取诊断信息
- 打开状态下提供过载检测
- 关闭状态下提供开路负载检测
- 输入和输出状态监控器
应用
- HVAC控制
- 汽车照明
- 气动阀门
- 汽车车身控制模块 (BCM)
- 汽油和柴油发动机
- 车辆控制单元(VCU)
- 可编程逻辑控制器(PLC)
- 通用继电器驱动器
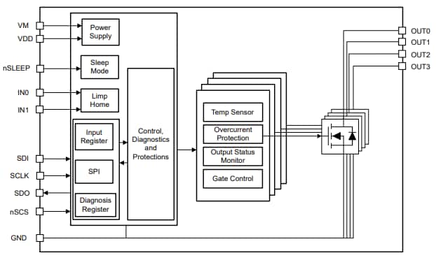
功能框图
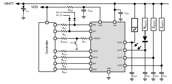
应用原理图
其他资源
发布日期: 2025-01-21
| 更新日期: 2025-05-06
